电子报阅读机
2026-03-29
星期日
当前报纸名称:泉州晚报

政府采购支持中小企业发展政策清单

日期:11-20
字号:
版面:第04版:都市·社区       上一篇    下一篇

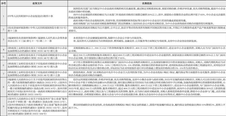
为加大政府采购支持中小企业发展政策宣传力度,持续优化提升我市政府采购营商环境,梳理、列出现行有效国家、省、市发布的政府采购领域支持中小企业发展优惠措施9项,形成政策清单,予以公布。

泉州市财政局

2023年11月