电子报阅读机
2026-04-04
星期六
当前报纸名称:泉州晚报

福厦高铁明日开通运营

日期:09-27
字号:
版面:第03版:时政·关注       上一篇    下一篇

福厦高铁路线图

复兴号智能动车组列车行驶在福厦高铁泉州湾大桥上 (李金明 摄)

扫码查看公交具体线路

车票已开售,泉州南到厦门最快只需18分钟

中国首条设计时速达每小时350公里的跨海高铁——福厦高铁将于明日开通运营,福州至厦门最快55分钟可达,厦漳泉之间半小时互达。这是继京张高铁、京雄城际铁路后我国建成投用的又一智能高铁,标志着中国高铁在智能化领域的探索又向前迈进了一步,为智慧型交通建设注入新的动力。□本报记者 张晓明 通讯员 李翔

初期每天开行8对列车

昨日下午,记者在铁路12306网站看到9月28日起的福厦高铁车票已经开售,市民可以购买国庆期间的票。据悉,开通运营初期,国铁集团每日开行动车组列车8对;四季度调图后,每日开行动车组列车最高达62对。福州至厦门、漳州最快分别55分钟、89分钟可达。

记者通过查询12306网站得知,泉州东到厦门北的G5133次列车,泉州东15:46分出发,16:10分抵达厦门北,历时仅24分钟,商务座167元,一等座76元,二等座48元;泉州东到福州南的G5144次列车,泉州东20:01分出发,20:37分抵达福州南,历时仅36分钟,商务座304元,一等座139元,二等座87元。

泉州南到厦门北的复兴号智能动车G5139次列车,泉州南9:42分出发,10点抵达厦门北,历时仅18分钟,商务座(特等座)113元,一等座52元,二等座32元;泉州南到福州南的G9876次列车,泉州南7:19分出发,8:15分抵达福州南,历时56分钟,商务座327元,一等座150元,二等座94元。

泉港到厦门北的G5143次列车,泉港站17:48分出发,18:18分抵达厦门北,历时30分钟,商务座225元,一等座103元,二等座64元;泉港到福州南的G9876次列车,泉港站7:39分出发,8:15分抵达福州南,历时仅36分钟,商务座216元,一等座99元,二等座61元。

记者注意到车票一发售,个别车次很快售罄。

厦漳泉形成“半小时交通圈”

福厦高铁起自福州南站,经福建省莆田市、泉州市、厦门市、漳州市,接入漳州站。线路全长277公里,设计时速350公里。全线共设福州南、福清西、莆田、泉港、泉州东、泉州南、厦门北、漳州8座车站,其中漳州站为既有车站,福州南、莆田、厦门北站为改扩建车站,福清西、泉港、泉州东、泉州南站为新建车站。

福厦高铁采用基于数字化信息建模的BIM技术等智能建造技术,将设计、施工、运营等全过程实行一体化管理,形成了全线、全专业的“三维数字福厦高铁”;应用北斗导航系统、智能机器人、对环境友好的耐腐蚀钢材等技术和材料,提高了泉州湾、湄洲湾和安海湾三座跨海大桥智能建造水平;运用智能调度指挥系统,通过高效调度和控制,确保列车运行的正点率和运行效率;应用高铁灾害监测大数据分析系统,通过实时监测,及时发现并处理线路安全隐患,为列车安全运行提供可靠保障。

据悉,开通运营前,中国国家铁路集团有限公司精心组织,严格按照各项规定和标准,对福厦高铁各专业设备进行了联调联试、检测验收和安全评估,对轨道状态、弓网性能、列车控制、通信信号系统等进行了综合优化调整。目前,该线路满足高速铁路安全、稳定运营要求,具备开通运营条件。

记者了解到,福厦高铁最高时速按350公里运营,并安排复兴号智能动车组列车上线开行。福厦高铁与规划的宁波至温州至福州高铁、正在开展前期工作的漳州至汕头高铁、预计年内开通的汕头至汕尾高铁、9月26日开通的汕尾至广州高铁连通,将组成新的更高标准宁波至广州高铁通道,是“八纵八横”高速铁路网沿海通道的重要组成部分,路网地位十分重要。福厦高铁的开通运营,将东南沿海城市群串联起一条“黄金旅游带”,厦门、漳州、泉州等地形成“半小时交通圈”,将极大便利沿线人民群众往来,对促进区域经济社会协调发展,具有十分重要的意义。

相关新闻

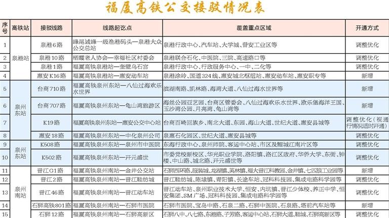
首批15条

公交线路接驳

本报讯 (记者张晓明 通讯员林真真)为配合做好泉州南站、泉州东站及泉港站三个新增站点的交通接驳,泉州市交通运输部门首批规划15条公交线路接驳高铁泉州段,其中14条公交线路将和高铁同步做好接驳,另有一条公交线路惠安K19路将根据道路通行情况适时开通。接下去,泉州市交通运输部门还将根据高铁的运营时刻表,结合群众出行特点、客流和道路建设、周边学校、产业园区等情况,适情新增或优化公交班线,提升高铁站沿线的公共交通线网覆盖面,完善高铁片区的公共交通服务,更好地满足市民出行需求。