 |
|
□ 长江日报记者马万勇
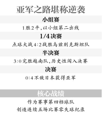
第七届U23亚洲杯,U23国足表现惊艳,以“五战零失球”的上佳战绩一路闯入决赛,令人备感振奋。
中国男足自2002年首次“冲出亚洲”晋级韩日世界杯,再到2004年在本土举办的亚洲杯闯入决赛后,再未有过如此出色战绩。从国少、国青,到国奥、国足,每逢大赛便遭挫折,也一直未能再凭自身实力跻身世界舞台。
这支U23男足却让全国球迷看到了中国足球振兴的希望。本届U23国足的球员绝大多数是在18岁或19岁阶段便开始在中超、中甲舞台上亮相。比如队长刘浩帆,早在2022赛季,19岁的他便开始代表中超浙江绿城队登场,2025赛季更是作为绝对主力出战了27场中超比赛,且场场首发。浙江队本赛季还大胆起用了19岁的王玉栋,他不负众望,在28场联赛中打进11球,是2025年中超联赛进球最多的国内球员。
与此类似的还有吾米提江。2024赛季,年仅18岁的吾米提江连中甲联赛都没踢过。时任武汉三镇主教练的里卡多在当年中超揭幕战与上届冠军上海海港队的比赛中任用其出任主力中后卫,这样的眼光与气魄帮助吾米提江一飞冲天。
在中超、中甲联赛向年轻球员张开怀抱后,国家队也没有犹豫,直接对这些20岁上下的小将打开了大门。这支U23国足主力前锋之一的拜合拉木,早在去年就曾披上国家队战袍出战世界杯预选赛,并打进关键性进球。
又比如在本次U23亚洲杯奉献最多扑救的守门员李昊,被誉为帮中国队打进决赛的功臣。这名年仅21岁的球员在2025赛季代表中超青岛西海岸队出战29场,场场打满90分钟。
脚踏实地搞好国内联赛,在联赛中给年轻球员更多锻炼机会,这些小将完全有能力兑现自己的天赋。当这些曾经在中超联赛经受高强度对抗磨砺,甚至代表国家队踢过世预赛级别赛事的球员再回到U23级别赛场,他们当然能充满自信,踢出让球迷满意的比赛结果。