电子报阅读机
2026-03-23
星期一
当前报纸名称:高邮日报

2025年市民生幸福工程完成事项社会公示

日期:01-28
字号:
版面:第03版:专版       上一篇    下一篇

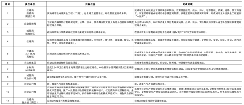
   2025年市民生幸福工程完成事项社会公示一览表(第五批)

  按照中共高邮市委、高邮市人民政府《关于做好2025年度民生幸福工程的实施意见》(邮发〔2025〕1号)文件要求,现将2025年市民生幸福工程第五批完成的11项目标任务(截至2026年1月15日)向社会公示。

  如对公示内容有异议,可通过来信、来电形式向市政府办公室督办科反映。联系方式:高邮市人民政府办公室督办科(市行政中心8208办公室) 高雅,联系电话:85080198。

  附件:2025年市民生幸福工程完成事项社会公示一览表(第五批)

  高邮市人民政府办公室

  2026年1月28日