电子报阅读机
2026-05-28
星期四
当前报纸名称:包头日报

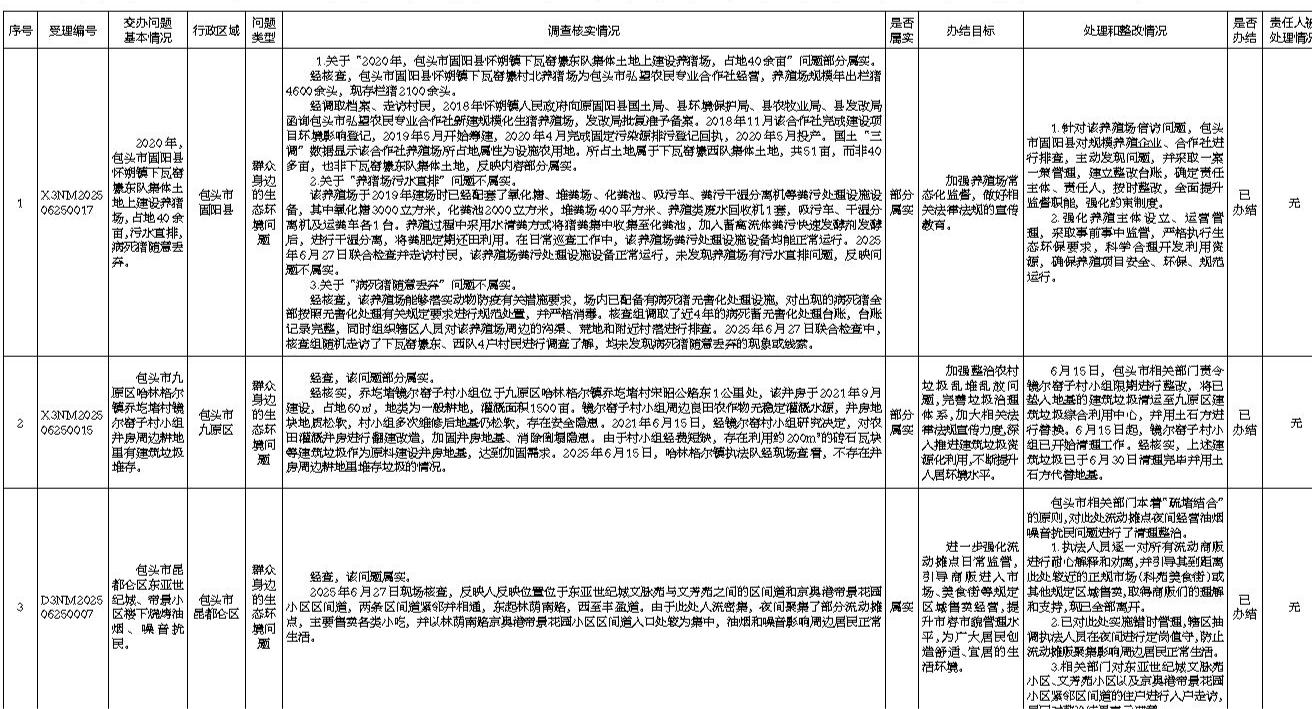
中央生态环境保护督察群众信访举报转办和边督边改公开情况一览表(第29批)

日期:07-06
字号:
版面:第02版:要闻       上一篇    下一篇