电子报阅读机
2026-04-11
星期六
当前报纸名称:珠海特区报

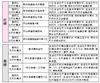
环卫指数测评红黑榜

日期:07-10
字号:
版面:第04版       上一篇    下一篇

  备注:2025年6月份珠海环卫指数完成194个居民区垃圾收集点位的实地测评,评出本期测评红黑榜。