智润文言:AI 点亮小学语文文言文课堂
日期:01-21

周嘉明
《义务教育语文课程标准(2022年版)》明确要求文言文教学增强情境性和实践性,利用信息技术落实“文化传承与理解”核心素养。但实际教学中,文言文对小学生而言仍是“硬骨头”:古今语境差异大,学生对文言词汇陌生、记忆困难,传统讲授式教学难以调动主动性,情境教学又受资源准备和个性化适配限制。而Deepseek、豆包等AI工具,能实现文言文通俗翻译、生动场景生成、古人对话模拟及实时学习反馈,精准解决“老师难创境、学生难入境”的问题,契合小学生认知特点。基于此,笔者结合教学经验探索AI在文言文教学中的应用,为一线教师提供可操作思路。
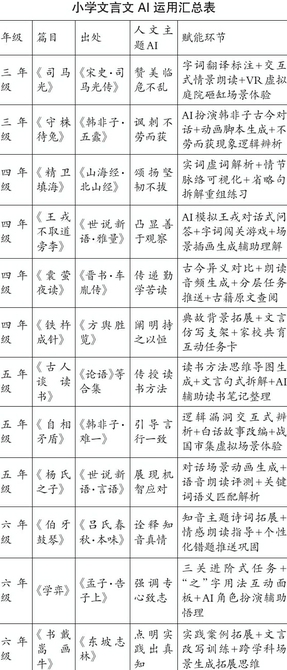
当前“AI +文言文”教学融合研究虽有进展,但存在明显缺口:国内研究多聚焦中学,忽视小学生游戏化、直观化学习需求;多数研究仅侧重AI的翻译、资源生成功能,割裂了技术、文化与教学的联系;国外古典语言教学中AI侧重工具性,与我国文言文作为母语文化载体、侧重文化传承的核心目标不符。此外,缺乏针对小学生的专属AI工具,教学未形成“课前—课中—课后”完整体系,AI的评价优势未充分发挥。本文构建“课前精准预习——课中沉浸式互动——课后个性化巩固”全流程AI赋能教学框架,结合经典课例分享实用策略,配套小学文言文AI运用汇总表,让文言文教学生动易懂,助力学生理解文言内涵、感受文化魅力。
一、AI赋能小学语文文言文教学的实践框架与课例
二、课前:AI帮学生精准预习,老师靶向备课
课前预习是文言文学习的重要基础,传统模式依赖教材注释与工具书,针对性弱、效率低,AI工具实现了预习的精准化、趣味化升级。
生字词学习上,学生输入待学篇目即可获取定制化资源。如学习“弈”字,AI会呈现其从甲骨文到现代汉字的演变动画并搭配语音讲解,直观展现与“下棋”的本源关联;针对“之”为”等多义字,AI系统梳理不同语境下的含义与例句,设计交互式匹配游戏,学生完成后可获即时反馈。学习《囊萤夜读》时,AI推送“练囊盛萤”情境动画,让学生通过可视化场景理解关键词义,比死记硬背更高效。
朗读预习实现从“盲目跟读”到“精准纠偏”的转变。AI提供带节奏标记的专业范读,学生录制音频后,AI会自动识别读音错误(如“缴(zhuó)”误读为“jiǎo”)和停顿不当问题,帮助提前矫正。
对教师而言,AI可自动汇总全班预习数据,精准定位共性困惑与普遍误读,教师据此调整备课重点,聚焦学生薄弱点,实现“以学定教”。
三、课中:AI让课堂互动起来,实时反馈促理解
课中是文言文学习的核心环节,借助AI多模态功能,能让枯燥课堂变得生动有趣,同时通过实时反馈掌握学生情况,及时调整教学。
情境创设上,AI突破时空限制,让学生走进文本场景。教《司马光》时,学生通过VR设备置身古代庭院,亲历“一儿登瓮,足跌没水中”的情景,亲手操作虚拟角色砸缸,直观理解“瓮”击”“破”等词;教《自相矛盾》时,AI搭建战国市集虚拟场景,通过“楚人卖矛与盾”的动态视频,帮助学生理解抽象语句。
知识讲解层面,AI精准破解教学重难点。以《学弈》中用法各异的“之”字为例,教师借助AI互动面板设计拖拽匹配任务,学生完成后AI会弹出通俗解释;教学《精卫填海》的省略句时,AI自动拆解句子、补充省略成分,并与现代汉语对比,助力学生理解文言文简洁特质。
课堂互动中,AI实现分层任务精准推送。学习《囊萤夜读》时,为基础薄弱学生推送字词闯关游戏,为中等水平学生设计文白互译匹配任务,为学有余力学生开放“与AI扮演的‘车胤’文言对话”功能。教师通过实时反馈数据,精准掌握学生朗读、字词理解、互动参与情况,及时提供针对性指导。
四、课后:AI个性化巩固,延伸文化学习
课后巩固是学生消化知识、深化文化理解的关键,AI基于课堂表现与反馈,精准推送个性化复习任务,提升复习实效。
针对字词掌握薄弱的学生,AI定向推送专项强化练习或朗读打卡任务;对文意理解不透彻的学生,推送简易版文白互译练习或关键字提示背诵任务;面向学有余力的学生,推荐拓展任务,如查阅相关史料、文言续写故事等。
文化延伸方面,AI搭建广阔学习平台。学习《囊萤夜读》后,学生可通过AI查阅《晋书·车胤传》原文,对比课文与史料差异;学习《铁杵成针》后,AI推送“凿壁偷光”等同类典故,让学生体会传统美德的古今共通性。
此外,AI搭建家校共育桥梁,自动生成“家庭文言任务卡”,设计亲子互动任务,AI参考课堂评价维度给出简易反馈。家长上传互动视频后,教师可实时查看学生课后表现,形成完整学习评价闭环。
结论
AI技术为小学语文文言文教学注入新活力,通过“课前精准预习——课中沉浸式互动——课后个性化巩固”的全流程赋能,搭配小学文言文AI运用汇总表,有效解决了传统教学的诸多难题,让文言文学习更有趣、更高效。学生能通过直观场景和有趣互动,理解文言内涵、感受传统文化魅力;教师借助AI精准把握学生情况,节省备课时间,提升教学针对性。
需明确的是,AI只是教学辅助工具,不能替代教师的引导和启发。实际教学中,要始终以学生为中心,合理运用AI技术,让技术服务于教学,实现“文言并重”,帮助学生掌握知识的同时,传承优秀传统文化,提升核心素养。未来,还可继续探索AI与文言文文化内涵的深度融合,让文言文教学焕发更大光彩。