电子报阅读机
2026-05-20
星期三
当前报纸名称:广州日报

中外学子拍广州WOW声一片

日期:11-03
字号:
版面:第A9版:要闻       上一篇    下一篇

">

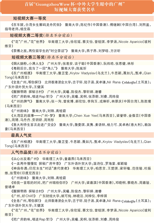
  11月2日下午,首届“GuangzhouWow杯·中外大学生眼中的广州”短视频大赛颁奖仪式在暨南大学举行。大赛以影像为媒、青年为桥,为中外学子搭建起一座跨文化传播的创意舞台,生动展示广州城市魅力。

  文/广州日报全媒体记者梁意聆

  34件作品脱颖而出进入终评环节

  本次大赛由中共广州市委宣传部指导,广州日报报业集团(广州日报社)主办,中山大学、华南理工大学、暨南大学、广东外语外贸大学、广州大学的新闻与传播学院共同协办。

  自2024年12月启动以来,本次大赛历时近十个月,共收到来自中国、意大利、土耳其、印度尼西亚等近十个国家和地区的高校学子符合要求作品近百件。作品以多元视角聚焦广州城市风貌与文化脉动,构建展现湾区魅力、推动青年文明交流的重要窗口。

  经过严格审核,共有34件作品脱颖而出进入终评环节。入围作品在广州日报新花城平台展播期间,短短三周内访问量突破30万次、投票总数近200万次。

  在颁奖仪式现场,大赛共揭晓了“十大人气作品”10件、“最具人气奖”1件、三等奖10件、二等奖2件及一等奖1件。其中,“最具人气奖”作品《在广州相遇》来自华南理工大学,获得定制金色奖牌及3000元奖金;而来自暨南大学的作品《在车陂,台湾女生解码龙舟民俗》斩获一等奖,团队赢得奖牌及1万元创作基金。

  第二届大赛11月20日启动作品征集

  在专家点评环节,暨南大学新闻与传播学院党委副书记张建敏告诉记者,本次大赛中她有三个体会:一是作品题材的丰富、二是拍摄手法的创新、三是多元文化的交融,高校学子以他们独特的视角,向观众展现出了广州包容开放的城市魅力。

  张建敏表示,大赛依托广州日报新花城主流传播平台,围绕“协同生产+协同传播”传播理念,初步构建了高校与媒体携手合作的“国际传播实战营”实践平台品牌,这一做法既彰显了广州日报采编创新的开放包容,又有效打通了媒体与高校之间的“产教融合”,形成了较好的协同传播效果。大赛获奖作品成果,就充分体现了这个平台的号召力与影响力。

  第二届“GuangzhouWow杯”短视频大赛将以“Discover Guangzhou——中外青年眼中的城市魅力”为主题,于今年11月20日正式启动作品征集。

  “广州智媒国际传播共同体”扩容

  11月2日, 华南理工大学国际教育学院、暨南大学国际学院、广东外语外贸大学留学生教育学院、华南师范大学国际文化学院以及广州中医药大学国际学院,作为以留学生为主体的5所高校学院成为“广州智媒国际传播共同体”第二批成员。从与5所院校携手共进的1.0版本,到如今与10所院校携手构建广州国际传播协同矩阵的2.0迭代版本,“共同体”将以更加开放的姿态,联动更加多元的国际传播力量,陆续吸纳更多院校加入,依托广州日报国际传播矩阵GuangzhouWow主lP,协同讲好广州故事、湾区故事、中国故事。