电子报阅读机
2026-04-12
星期日
当前报纸名称:海宁日报

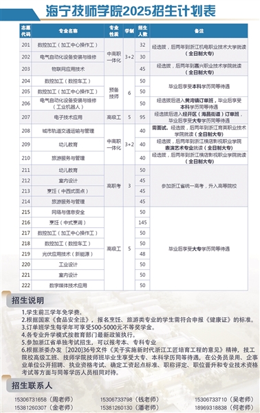
海宁技师学院2025年招生计划公布

日期:06-19
字号:
版面:第a0012版:专题       上一篇    下一篇

海宁技师学院始创于1979年,是全国技工学校“职业活动导向”教学改革试验学校、国家重点技工学校、国家级高技能人才培训基地、省级公共实训基地、省现代化学校、中法合作高技能人才培养基地、省思政课建设引领校、省廉政文化教育基地。学院以“德技并修,止于至善”为理念,秉承“厚德精技”校训,全面实施ISO9001质量管理,形成“沈鸿精神励志教育”“仿真企业班级管理”“职业活动导向教学”三大学校文化,培养德才兼备的新时代工匠。

学院现有教育园区本部与尖山校区分部,总占地341亩,拥有12万余平方米的教学、实训大楼,实验实训设备总值近9千万元。学院立足区域产业发展,设有智能制造、应用设计、烹饪旅游、综合教育四大专业群,19个专业,已形成集学历教育、职业培训、技能认定等多层次、多形式、多功能的职业教育体系,办学层次稳步提高。

作为海宁本土唯一一所承担高技能人才培养的院校,学院凭借强大师资与实训条件,办学成效显著。学校坚持校企合作、产教融合,累计培养了3万余名毕业生,开展社会职业技能培训20余万人次,助力共同富裕示范城市建设,为区域经济发展添砖加瓦。

智能制造专业群

智能制造专业群的办学历史可追溯到1979年建校时,专业实力雄厚,多次获得国赛、省赛金牌。师资力量雄厚,由省级特级教师、首席技师、浙江工匠、省级技术能手等一批名优教师队伍组成。目前建有智能制造、集成电路、数车、数铣(加工中心)、技师研修、能源利用及施耐德智能控制7大实训中心和1个城市轨道交通运营实训基地,拥有五轴联动加工中心、三坐标测量仪、工业机器人、激光扫描仪等省内领先的实训设备。多次在全国职业院校技能大赛、全国青年职业技能大赛等技能比赛中获得一等奖。

应用设计专业群

应用设计专业群创建于2016年,是学院紧跟市场需求而设立的新兴专业系。开设室内设计、工业设计、数字媒体技术应用、物联网应用技术、网络与信息安全等专业。专业群拥有一支结构合理、业务素质过硬的师资队伍,其中嘉兴市名师1人,嘉兴青年工匠9人,海宁青年工匠4人,拥有硕士研究生学历教师4人,高级职称教师13人,技师、高级技师9人。教学环境优良,拥有设施设备齐全的校内实训基地,如专业画室、室内装饰实训室、工业设计实训室、数字媒体实训室、艺术设计实训室、3D打印实训室、物联网应用实训室、网络实训室、计算机房等,为学生提供了良好的学习和实践平台。

烹饪旅游专业群

烹饪旅游专业群目前拥有中式烹调专业(技师、高级工)、西式烹调专业(高级工)、中西式面点专业(高级工)以及酒店服务专业(高职考、中高职一体),烹饪老牌专业在46年来为嘉兴餐饮业培养和输送上万名高质量的技能型人才。专业群是嘉兴地区规模最大、涵盖领域最广、办学条件最好的专业,是省级品牌专业、嘉兴优质专业基地(嘉兴地区唯一),是浙江省中等职业教育烹饪专业教研大组理事单位(嘉兴地区唯一)。建设有热炒、西餐、西点、裱花、糖艺、刀工、中点、咖啡等实训中心。2023年,被浙江省餐饮行业协会评为“浙江餐饮业人才培养先进单位”(嘉兴地区唯一)。

综合教育专业群

综合教育专业群目前主要由室内设计、中西面点、旅游管理及幼儿教育等高职考专业以及表演艺术中高职一体化专业组成,办学实力强,专业特色鲜明,向高等院校输送了众多优秀学生,培养了诸多幼教事业及文化服务优质人才。专业群拥有省级理事学校特色专业(幼儿保育专业)、海宁市中职品牌专业(学前教育专业);建有舞蹈、声乐视唱、保育、演播等专业的现代化实训室。专业群注重高考教学管理,高考成绩逐年稳步提升;同时与镇(街道)、村(社区)开展文化互动交流合作,积极开展各类文艺演出和文化下乡活动,为我市幼儿教育事业、地方文化建设的发展作出了重大贡献。

联系方式:0573-87087101  87087087

学院地址:海宁市硖石街道海州东路219号(教育园区内)

交通路线:海宁中国皮革城往东5公里,乘坐杭海城铁浙大国际校区站下,或乘坐33路、10路、101路公交车到教育园区站下

网址:hnjsxy.com.cn

公众号

抖音

视频号

海宁技师学院本部教学楼。

海宁技师学院尖山校区鸟瞰图。