电子报阅读机
2026-05-16
星期六
当前报纸名称:云南日报

日期:03-03
字号:
版面:05 要闻       上一篇    下一篇

近日,中共云南省委印发了《云南省干部教育培训规划(2023—2027年)》,并发出通知,要求全省各地区各部门结合实际认真贯彻落实。

《云南省干部教育培训规划(2023—2027年)》全文如下。

云南省干部教育培训规划

(2023—2027年)

干部教育培训是建设高素质干部队伍的先导性、基础性、战略性工程,在推进中国特色社会主义伟大事业和党的建设新的伟大工程中具有不可替代的重要地位和作用。为培养造就政治过硬、适应新时代要求、具备领导社会主义现代化建设能力的高素质干部队伍,推动云南高质量跨越式发展,根据《干部教育培训工作条例》和《全国干部教育培训规划(2023—2027年)》,结合实际,制定本规划。

一、总体要求

(一)指导思想

坚持以习近平新时代中国特色社会主义思想为指导,全面贯彻党的二十大精神,深入贯彻习近平总书记关于党的建设的重要思想、习近平总书记考察云南重要讲话和重要指示批示精神,认真落实新时代党的建设总要求和新时代党的组织路线,深刻领悟“两个确立”的决定性意义,增强“四个意识”、坚定“四个自信”、做到“两个维护”,把深入学习贯彻习近平新时代中国特色社会主义思想作为主题主线,以坚定理想信念宗旨为根本,以提高政治能力为关键,以增强推进中国式现代化建设本领为重点,紧紧围绕新时代新征程党的使命任务,持续深化党的创新理论武装,强化政治训练,加强履职能力培训,抓好基本培训,深入推进干部教育培训体系改革创新,增强教育培训的时代性、系统性、针对性、有效性,高质量教育培训干部,高水平服务云南经济社会发展,为推进“3815”战略发展目标,谱写中国式现代化的云南实践新篇章提供思想政治保证和能力支撑。

(二)主要目标

——党的创新理论武装更加系统深入,用习近平新时代中国特色社会主义思想凝心铸魂取得显著成效,广大干部理想信念更加坚定、思想意志更加统一、行动步调更加一致,对党的创新理论更加笃信笃行,用以指导实践、推动工作更加自觉。

——政治训练更加扎实有效,广大干部党性更加坚强,推进作风革命、效能革命更加自觉,政治判断力、政治领悟力、政治执行力不断提高,政治纪律和政治规矩意识进一步增强,自觉在政治立场、政治方向、政治原则、政治道路上同以习近平同志为核心的党中央保持高度一致。

——履职能力培训更加精准管用,广大干部贯彻新发展理念、服务和融入新发展格局、推动高质量发展的能力进一步提高,统筹发展和安全的能力不断提升,专业知识和人文综合素养更加完备,推进中国式现代化建设本领不断增强。

——培训体系更加健全完善,培训内容更具时代性系统性,培训方法更具针对性有效性,培训数字化水平不断提升,培训保障更加坚实有力,培训制度更加规范完备,培训覆盖更加全面有效,选育管用机制更加协同高效。

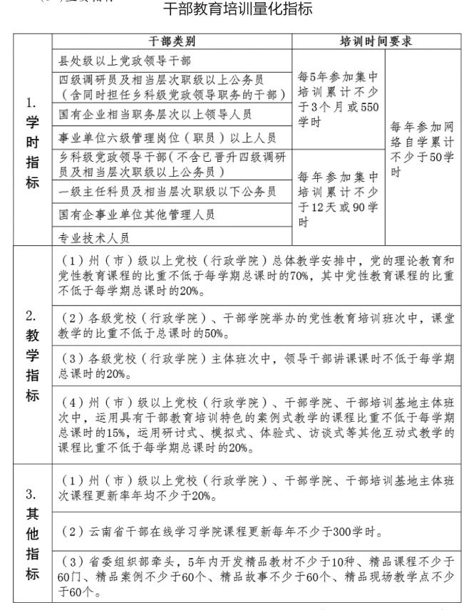
(三)主要指标

注:1.集中培训主要包括4种情形:(1)经组织选调参加的脱产培训;(2)参加党委(党组)理论学习中心组学习;(3)经组织选调、在规定时限内参加并完成学习任务的网络专题培训;(4)由组织安排,采取线上、线下等方式,在特定时间、指定地点参加的集中宣讲、专题讲座等。

2.网络自学学时,主要指干部个人在组织人事部门认可的网络培训平台完成的学时。

二、突出学习贯彻习近平新时代中国特色社会主义思想这个主题主线,坚持不懈用党的创新理论凝心铸魂、强基固本

(一)在常态长效上持续用力。始终把党的创新理论作为干部教育培训首要内容,完善干部理论教育培训长效机制,落实党的创新理论学习教育计划,组织实施习近平新时代中国特色社会主义思想教育培训计划(专栏1),系统谋划、持续用力,不断深化思想铸魂、理论武装工作,教育引导干部坚定理想信念、铸牢对党忠诚、站稳人民立场。坚持把习近平新时代中国特色社会主义思想作为党委(党组)理论学习中心组学习首要内容,作出具体安排,精心组织实施;作为各级党校(行政学院)、干部学院、社会主义学院主课必修课,办好理论进修班、理论研修班,融入各类专题培训班;作为干部学习的中心内容,全面系统学、持续深入学、联系实际学。巩固主题教育成果,通过专题学习、研讨交流、调查研究、主题党课、建章立制等形式,推动党的创新理论学习教育走深走实走心,使广大干部更加深刻领悟“两个确立”的决定性意义,更加自觉增强“四个意识”、坚定“四个自信”、做到“两个维护”。

专栏1 习近平新时代中国特色社会主义思想教育培训计划

1.省委组织部统筹制定年度培训计划,每年安排400名左右厅局级领导干部、1000名左右县处级领导干部到省委党校(云南行政学院)、干部学院进行理论学习和党性教育,每年安排50名左右县处级理论骨干到省委党校(云南行政学院)参加习近平新时代中国特色社会主义思想理论研修班。

2.各地区各部门统筹制定年度培训计划,组织各级各类干部参加习近平新时代中国特色社会主义思想集中培训。州(市)、县(市、区)党政领导班子成员每2至3年到党校(行政学院)、干部学院至少接受1次系统的党的创新理论教育和党性教育,5年内累计不少于2个月。

3.各级干部教育培训机构按照中央党校(国家行政学院)、中央组织部制定的习近平新时代中国特色社会主义思想课程体系和教学大纲组织开发相关课程,推动党的创新理论进课堂。

4.各地区各部门学好用好第六批全国干部学习培训教材,组织编写贯彻落实习近平新时代中国特色社会主义思想的案例和特色教材。

5.各地区各部门结合实际,建设一批反映习近平新时代中国特色社会主义思想生动实践的现场教学点,打造精品教学路线。

(二)在入脑入心上持续用力。组织理论攻关,加强理论阐释,讲清楚习近平新时代中国特色社会主义思想的科学体系和核心要义,讲清楚“两个结合”的历史逻辑、理论逻辑、实践逻辑,讲清楚这一思想的世界观、方法论和贯穿其中的立场观点方法,讲清楚这一思想的道理学理哲理,教育引导干部增进对党的创新理论的政治认同、思想认同、理论认同、情感认同。遵循理论教学规律,优化课程设计,推行课堂讲授、案例解析、现场感悟相结合的教学方式,增强理论教育的吸引力感染力说服力。省委党校(云南行政学院)和云南扎西、老山、杨善洲干部学院发挥示范引领作用,举办党的创新理论教学研讨会,组织开展精品课程点评观摩交流活动。组织干部读原著学原文、悟原理知原义,原原本本研读《习近平谈治国理政》、《习近平著作选读》、《习近平新时代中国特色社会主义思想专题摘编》等重要著作,跟进学习习近平总书记最新重要讲话和重要论述。完善理论学习考核评价机制,强化述学评学,把学习贯彻习近平新时代中国特色社会主义思想情况作为考核领导班子和衡量领导干部思想政治素质的重要内容。

(三)在转化运用上持续用力。坚持学思用贯通、知信行统一,把学习贯彻习近平新时代中国特色社会主义思想与学习贯彻习近平总书记考察云南重要讲话和重要指示批示精神结合起来,一体学习领会,真正做习近平新时代中国特色社会主义思想的坚定信仰者、忠实实践者。坚持学用结合、学以致用,引导教师联系实际教、干部联系实际学,紧密结合云南高质量跨越式发展中的重点难点、群众反映强烈的急难愁盼问题、党的建设面临的突出问题,从党的创新理论中悟规律、明方向、学方法、增智慧,在深化、内化、转化上下功夫,不断提高政治能力、思维能力、实践能力,把习近平新时代中国特色社会主义思想转化为坚定理想、锤炼党性和指导实践、推动工作的强大力量。

三、强化政治训练,教育引导干部深刻领悟“两个确立”的决定性意义、做到“两个维护”

(一)明确政治训练重点内容。加强党的理论教育,以深入学习贯彻习近平新时代中国特色社会主义思想为主题主线,组织干部深入学习党的基本理论、基本路线、基本方略,提高把握方向、把握大势、把握全局的能力。把党性教育贯穿教育培训全过程,加强党章和党规党纪学习教育,强化政治忠诚教育,加强政治纪律和政治规矩教育,强化民主集中制教育,加强斗争精神和斗争本领养成,开展党的全面领导、党的建设等方面培训,提高干部辨别政治是非、保持政治定力、驾驭政治局面、防范政治风险的能力;强化正确权力观、政绩观、事业观教育,让“十种鲜明导向”成为各级干部的工作理念、自觉行动和鲜明特质;强化党的宗旨、革命传统、党风廉政教育,坚决反对“四风”,永葆共产党人政治本色;加强铸牢中华民族共同体意识教育,深化“党的光辉照边疆、边疆人民心向党”、“拥护核心、心向北京”等主题实践,引导干部树立正确的国家观、历史观、民族观、文化观、宗教观;加强社会主义核心价值观教育、中华优秀传统文化教育、中华民族传统美德教育,强化政德教育、警示教育,开展家庭家教家风教育。

(二)突出政治训练重点对象。坚持把政治训练贯穿干部成长全周期,全面加强各级领导干部政治训练,使干部的政治素养、政治能力与担负的领导职责相匹配。实施“一把手”政治能力提升计划(专栏2),有计划地选调地方、部门、国有企事业单位主要负责同志到党校(行政学院)、干部学院参加专题培训。

专栏2 “一把手”政治能力提升计划

1.根据中央组织部安排部署,定期举办厅局级主要领导干部专题研讨班,就关系党和国家工作全局的重大理论和现实问题开展培训。

2.省委组织部选派州(市)党政正职、县(市、区)党委书记和省管企业、省管高校主要负责同志参加中央组织部举办的提高政治能力专题培训班。

3.省委组织部定期举办县(市、区)政府正职培训班,每年举办乡镇(街道)党(工)委书记示范培训班。

4.各地区各部门抓好各级主要领导干部和国有企事业单位主要负责同志政治能力培训。

实施年轻干部理想信念强化计划(专栏3),突出习近平新时代中国特色社会主义思想学习教育,强化政治忠诚教育、理想信念教育、纪律规矩教育,加强优良传统作风和责任感使命感教育,强化斗争意识,提高年轻干部政治能力、调查研究能力、科学决策能力、改革攻坚能力、应急处突能力、群众工作能力、抓落实能力。

专栏3 年轻干部理想信念强化计划

1.各级组织人事部门研究制定新一轮年轻干部培训工作计划。

2.分类分级开展年轻干部培训,有计划地安排优秀年轻干部到党校(行政学院)、干部学院、干部培训基地培训,5年内完成轮训。

3.省委党校(云南行政学院)每年春季、秋季学期举办中青年干部培训班。省委组织部选调优秀年轻干部参加培训。

4.云南农村干部培训基地、民族干部培训基地分别举办基层年轻干部、少数民族年轻干部三年跟踪培养示范培训班,云南工业干部培训基地、西南联大干部培训基地每年分别举办国有企业年轻干部、教育系统年轻干部培训班,省社会主义学院每年举办党外中青年干部培训班。

5.省委组织部每年举办选调生培训班,对到村任职选调生进行培训。

6.各地区各部门根据年轻干部不同成长阶段特点,用好红色资源,加强初任培训、任职培训、在职培训和实践锻炼。注重依托云南扎西、老山、杨善洲干部学院开展年轻干部政治培训。

实施中层干部政治训练计划(专栏4),加强党政机关、国有企事业单位中层干部政治训练,引导干部提高政治站位、强化政治担当、提升政治能力、落实政治责任,切实解决“中梗阻”问题,推动党中央决策部署及省委工作要求落地见效。

专栏4 中层干部政治训练计划

1.省委组织部每年在省委党校(云南行政学院)、干部学院举办省级机关处长示范培训班。

2.省委省直机关工委每年在省级机关党校举办省级机关中层干部示范培训班。

3.省委教育工委、省国资委分别举办高校、国有企业中层干部示范培训班。

4.各州(市)党委组织部每年举办州(市)级党政机关、国有企事业单位中层干部示范培训班。

重视对女干部、党外干部等的政治培训,加强对高层次人才的政治引领,省委组织部会同有关单位每年组织一定数量人才开展国情、省情研修。实施少数民族干部政治训练计划(专栏5),深入学习贯彻习近平总书记关于加强和改进民族工作的重要思想和关于宗教工作的重要论述,聚焦民族团结进步示范区建设,发挥省委统战部、省民族宗教委等部门职能作用,加强民族宗教工作理论和方针政策教育培训,切实提高民族宗教事务治理能力,打造民族团结进步干部教育品牌。

专栏5 少数民族干部政治训练计划

1.省委党校(云南行政学院)每年举办民族地区县处级领导干部培训班,对各州(市)相关干部进行系统理论教育。

2.云南民族干部培训基地、省社会主义学院围绕铸牢中华民族共同体意识、坚持我国宗教中国化方向举办专题培训班,每年培训少数民族干部500人左右。

3.加强与国家民族事务委员会培训合作,每年到中央民族干部学院举办少数民族干部专题培训班。

4.省委统战部、省民族宗教委抓好统战服务对象、民族宗教系统干部政治训练和履职能力培训。

5.各州(市)、县(市、区)党委组织部会同有关部门加强少数民族干部政治训练。

(三)创新政治训练方式方法。综合运用理论讲授、政策解读、案例教学、现场体验等方式开展政治训练,增强干部的政治觉悟、政治素养、政治能力。加强和改进党性教育,推动党性教育、党史教育、理论教育相贯通,增强党性教育思想性、系统性,防止碎片化、庸俗化。开展党史、新中国史、改革开放史、社会主义发展史、中华民族发展史学习培训,坚持用以伟大建党精神为源头的中国共产党人精神谱系教育干部。注重利用革命遗址遗迹、纪念场馆等开展现场教学,引导干部传承红色基因、赓续红色血脉。注重运用杨善洲、张桂梅、高德荣等先进典型教育干部,引导干部自觉以先进典型为榜样,铸牢对党绝对忠诚的政治品格。

四、加强履职能力培训,增强谱写中国式现代化云南实践新篇章本领

(一)聚焦“国之大者”。围绕贯彻落实党的二十大作出的重大战略部署,分层级分领域分专题开展建设现代化产业体系、推进乡村全面振兴、提升城镇化发展质量、促进区域协调发展、建设世界一流企业、办好人民满意的教育、推进科技自立自强、发展全过程人民民主、坚持全面依法治国、发展文化事业、国际传播能力建设、推进碳达峰碳中和、贯彻总体国家安全观、增强维护国家安全能力、深化公共安全治理和社会治理、防范化解金融风险、应急管理和突发事件处置、增强党组织政治功能和组织功能等专题培训,提高干部推动高质量发展本领、服务群众本领、防范化解风险本领。加强与岗位职责相匹配的通识教育培训,重点开展经济、政治、文化、社会、生态文明、党的建设、宪法和法律等知识学习培训,开展军事、国防、外交、统战、教育、科技和民族、宗教、财税、金融、统计、信访、保密、机构编制、老干部工作、应急管理、城市建设、公共卫生、舆情应对、基层治理、反垄断、知识产权及身心健康等知识学习培训。加强信息技术、人工智能、生物技术、新能源、新材料等新知识新技能学习培训。

(二)拓宽培训渠道。实施干部履职能力提升计划(专栏6),根据不同培训对象特点,整合优质资源,分类别多渠道推进党政领导干部、国有企事业单位领导人员、专业技术人员、机关普通干部和基层干部履职能力培训。发挥各级党校(行政学院)、干部学院、干部培训基地主体作用,围绕党中央重大决策部署和国家重大战略需求、地方党委和政府中心工作开展专题培训;发挥省委省直机关工委、省委教育工委、省国资委党委职能作用,对党政机关、高校、国有企业干部开展专题培训;发挥部门行业专业优势,开展专门政策解读、重点任务落实等专题培训;发挥省内高校学科专业优势,开展新知识新技能等培训;发挥专业技术人员继续教育基地资源优势,开展专业技术能力提升培训;发挥职业院校(含技工学院)培养高技能人才的基础性作用,开展技术技能培训;发挥云南省干部在线学习学院等网络学习平台广覆盖、便捷化的优势,通过举办网上专题班、开设学习专栏等,抓好履职通识培训;发挥派出单位和接收单位协作优势,抓好援派帮扶干部人才、挂职干部等教育培训。积极创造条件,支持干部在职自学。

(三)补齐能力短板。立足云南实际,围绕建设民族团结进步示范区、生态文明建设排头兵、面向南亚东南亚辐射中心,发展壮大资源经济、园区经济、口岸经济等,实施出省培训计划(专栏7),组织干部到发达地区学习先进经验,开阔干部视野,有针对性地帮助干部填知识空白、补素质短板、强能力弱项。

(四)突出实战实效。强化实践导向、问题导向、效果导向,实施新时代基层干部主题培训计划(专栏8),综合运用多种方式方法开展实战化培训。坚持“干而论道”,注重邀请领导干部、专家学者、基层干部、先进典型等授课,让懂政策的人讲政策、有经验的人谈经验、会方法的人教方法。大力推进领导干部上讲台,有计划地安排各级领导干部到党校(行政学院)、干部学院主体班次授课。紧贴业务实操,加大案例教学比重,把实践中鲜活生动的案例及时运用到教育培训中,加强案例开发和实训室建设;运用情景模拟、桌面推演、工作复盘等方法,让干部在仿真情境中学习如何处理问题、化解矛盾、防范风险。

专栏6 干部履职能力提升计划

1.省委组织部每年在省委党校(云南行政学院)举办专题培训班,调训厅局级领导干部和国有企事业单位领导人员、州(市)有关部门主要负责同志、县(市、区)党政领导班子成员1000人左右。

2.省委组织部每年安排不少于1/5的省管企业领导班子成员到省级以上干部教育培训机构开展培训,省国资委党委抓好所管理的国有企业领导人员培训。

3.省委组织部会同有关行业主管部门,分行业举办事业单位领导人员培训班,每年安排一定数量的事业单位领导人员参加培训。

4.省委组织部每年在省内高校举办专题研修班,调训省级机关处级及以下干部、国有企事业单位中层及以下干部1000人左右;省委省直机关工委每年安排一定数量的省级机关党务干部参加示范培训。

5.省委组织部会同有关部门,每年组织实施公务员培训计划,培训3000人左右。每年在省委党校(云南行政学院)举办县处级公务员任职示范培训班。

6.省委组织部每年安排不少于1/3的全省组工干部到云南组织干部学院开展培训。

7.省委宣传部会同有关部门,每年选调一定数量的哲学社会科学教学科研骨干、新闻和文化工作骨干到省委党校(云南行政学院)培训。

8.省委统战部会同有关部门,定期在省社会主义学院举办党外干部培训班。

9.省委社会工作部会同省委组织部,每年选调一定数量的社会工作骨干和全省性行业协会商会、“两企三新”党建工作骨干到省级干部教育培训机构培训。

10.省人力资源社会保障厅会同有关部门,实施知识更新工程,每年培训一定数量高层次、急需紧缺和骨干专业技术人才,开展专业技术人员继续教育。

11.省地方金融管理局会同有关部门抓好各级党政干部、金融系统干部“学金融、懂金融、用金融”专题培训。

12.各地区各部门结合各自职责和工作实际,开展各级各类干部和专业技术人才能力培训。

专栏7 出省培训计划

1.省委组织部每年到省外举办10期专题培训班,调训厅局级领导干部和国有企事业单位领导班子成员、县(市、区)党政正职500人左右。

2.省级干部教育培训机构加强与省外干部教育培训机构合作,积极“走出去”开展分段式培训。

3.各地区各部门按照务实管用、勤俭节约的原则,有计划地组织干部到发达地区学习培训。

专栏8 新时代基层干部主题培训计划

1.按照“省级示范培训、州(市)级统筹培训、县级兜底培训、部门抓行业系统培训”的原则,3年内分类分级将全省基层干部轮训一遍。

2.省委组织部每年在省级干部教育培训机构举办基层干部示范培训班,调训县(市、区)部门负责同志、乡镇(街道)党政领导班子成员、村(社区)干部4000人左右,安排一定数量的基层骨干师资和基层干部教育培训管理者参加。

3.省委组织部每年举办乡镇(街道)党(工)委书记、组织委员、村(社区)党组织书记、驻村第一书记示范培训班。

4.各州(市)党委组织部每年至少对乡镇(街道)党政正职和分管党建工作的副书记、组织委员培训1次。

5.各县(市、区)党委组织部会同社会工作部每年至少对村(社区)党组织书记和村(居)委会主任、驻村第一书记和工作队员培训1次,对村(社区)其他干部每3年轮训1次,加强村(社区)后备力量培训。

五、推进培训资源建设,夯实培训保障基础

(一)加强培训机构建设。实施培训机构高质量发展工程(专栏9),加强对省级干部教育培训机构指导,落实《关于推动省级干部教育培训机构高质量发展十二条措施》,在规范办学、队伍建设、激励措施等方面加大支持力度,推动省级干部教育培训机构高质量发展。推进各级党校(行政学院)整体性建设,以教学督导、师资培养、质量评估为重点,强化上级党校(行政学院)对下级党校(行政学院)的业务指导,不断提高办学科学化制度化规范化水平。省委党校(云南行政学院)指导各州(市)党校(行政学院)构建特色教学体系,分批分类打造特色教学品牌。围绕提高办学效能整合资源、多措并举,推进县级党校(行政学校)分类建设。加强社会主义学院建设。进一步提升部门行业干部教育培训机构办学质量。开展党校(行政学院)、干部学院、干部培训基地办学质量评估。加强各类党员干部培训机构规范管理,坚持从实际出发积极支持加强培训机构基础设施建设,严控新设以党员干部为培训对象的培训机构。鼓励干部教育培训机构加强培训方式方法创新,综合运用研讨式、案例式、模拟式、体验式、访谈式等方法,推行结构化研讨、行动学习等研究式学习,探索翻转课堂等方法,开展教学方法运用的示范培训。坚持开门办学、开放办学,支持地方、部门联合开展培训,鼓励干部教育培训机构开展区域协作交流,推动优质培训资源共享。

专栏9 培训机构高质量发展工程

1.省委党校(云南行政学院)加强以习近平新时代中国特色社会主义思想为主的马克思主义理论学科建设,深入推进马克思主义经典文献研读工程,推进党性教育学科建设,加强师资队伍建设,健全办学质量评估长效机制,不断提高教学科研和管理服务水平。加强对全省党校(行政学院)系统的业务指导。

2.各级党校(行政学院)发挥为党育才、为党献策的独特价值,着力提升以习近平新时代中国特色社会主义思想为中心内容的理论教育教学质量;探索全周期全链条党性教育模式,增强党性教育思想性、时代性、规范性;推进高素质教师队伍建设,全面提升青年教师素质能力;深化教学改革,推进教学方式方法创新,完善激励考核机制;加强校风教风学风建设。

3.深化和巩固县级党校(行政学校)分类建设成效,因地制宜推进县级党校(行政学校)办学体制改革和办学模式创新。按照有领导机构、场地设施、授课教师、培训范围、培训内容、制度保障的“六有”目标推进乡镇(街道)党校规范化建设,强化县级党校(行政学校)对乡镇(街道)党校的业务指导。

4.云南扎西、老山、杨善洲干部学院深入挖掘利用红色资源,提升办学能力,不断推动规范化、特色化、内涵式发展,在党性教育方面发挥示范引领作用。

5.云南农村、民族、工业、西南联大干部培训基地充分发挥学科专业优势,健全完善具有自身特色的培训体系,在专业化能力培训方面发挥示范引领作用。

6.云南省干部在线学习学院充分发挥网络技术优势,积极探索建立“教、学、考、管”一体化的网络培训模式。

(二)加强师资队伍建设。加大名师培养引进力度,把干部教育培训师资纳入各级人才政策支持范畴,实施“云岭干教名师”培养工程(专栏10),每2年评聘一批对党忠诚、精通党的创新理论、授课水平高、在学科领域有影响力的“云岭干教名师”,在学术研究、经费项目等方面给予支持。鼓励“云岭干教名师”在县级党校(行政学校)设立“名师工作室”,充分发挥示范引领作用。完善专职教师知识更新和实践锻炼制度,加强师资队伍党性教育和业务培训,省委党校(云南行政学院)分类别举办师资培训班,5年内将州(市)、县(市、区)党校(行政学院)和干部学院教师轮训一遍。鼓励省、州(市)两级党校(行政学院)教师到干部学院、县(市、区)党校(行政学校)支教。省委组织部整合全省优质师资资源,建立专职教师、领导干部、专家学者、先进典型、基层干部和乡土人才等多元化师资库。探索建立符合干部教育培训特点的师资队伍考核评价体系和职称评审制度。

专栏10 “云岭干教名师”培养工程

1.每2年评聘10名“云岭干教名师”,聘期5年。对符合条件的“云岭干教名师”给予“兴滇英才支持计划”相应政策支持。

2.省委党校(云南行政学院)举办年轻骨干教师三年跟踪培养示范培训班;每年举办4期师资培训班,调训200人左右。

3.每年从省、州(市)两级党校(行政学院)选派20名左右教师到干部学院、县(市、区)党校(行政学校)支教,从干部学院、县(市、区)党校(行政学校)选派30名左右教师到省、州(市)两级党校(行政学院)进修访学或跟班学习。

4.全省干部教育培训多元化师资库师资数量保持在1000人左右。

(三)加强教学资源建设。深入挖掘开发各类教学资源,实施“云岭干教精品”建设工程(专栏11),打造一批精品教材、精品课程、精品案例、精品故事、精品现场教学点。聚焦学习贯彻习近平新时代中国特色社会主义思想的云南实践编写专业教材、“乡土教材”、特色教材。科学编制课程建设规划,完善课程开发和更新机制,强化集体备课,集中打造一批符合发展需要、体现时代特色的党性教育、理论教育等精品课程。大力推进案例教学,把工作实践中的最新成果、新鲜经验运用到教学中,打造一批可推广、可复制的精品案例。深入挖掘聂耳与国歌、“扎西会议”、红军巧渡金沙江、西南联大教育救国、闻一多“最后一次演讲”等红色资源,打造一批精品故事。深入挖掘红军长征过云南、习近平总书记考察云南等现场教学资源,打造一批布局合理、各具特色的精品现场教学点。依托云南省干部在线学习学院,建立教材库、师资库、案例库、故事库、现场教学点库,推进全省干部教育培训资源共建共享。

专栏11 “云岭干教精品”建设工程

1.省委组织部每2年组织开展1届精品教材、精品课程、精品案例、精品故事推荐评审工作。

2.省委党校(云南行政学院)每年至少编写优质教材2种,开发优质课程10门、优质案例10个、优质故事5个,常态化建好用好优质现场教学点15个左右。

3.省级干部教育培训机构每家每年至少编写优质教材1种,开发优质课程3门、优质案例3个、优质故事3个,常态化建好用好优质现场教学点15个左右。

4.州(市)党校(行政学院)5年内至少编写优质教材1种,每年至少开发优质课程3门、优质案例3个、优质故事5个,常态化建好用好现场教学点15个左右。

5.省委组织部制定出台加强现场教学点建设管理使用工作的措施,推动现场教学点共建共管共用。

6.各地区各部门结合实际,积极打造具有地方特色的教材、课程、案例、故事、现场教学点。

7.云南省干部在线学习学院做好教材库、师资库、案例库、故事库、现场教学点库的日常维护管理。

(四)提升干部教育培训数字化水平。落实《干部网络培训业务管理通用要求》等10项国家标准,改造升级云南省干部在线学习学院,搭建功能互补、延伸基层的分平台,建设纵向贯通、横向整合的一体化平台,推进平台由封闭向开放转变,由资源平台向管理平台转变,由PC端向多终端转变。探索建立平台之间学时互认机制,加强对干部网络学习成效的考核,规范学员网络学习行为。组织开展平台建设、运行情况评估。严格落实国家信息安全等级保护和数据分类分级保护等制度,按照“谁主管谁负责、谁建设谁负责”的原则,强化网络培训安全保障。鼓励党校(行政学院)、干部学院、干部培训基地和部门、企业、高校等组织开发精品网络课程。严把网络课程政治关、质量关,规范讲授、制作、审核、发布和更新、退出流程。充分利用信息化资源开展干部教育培训,用好远程教学、网络直播培训形式,增强现场体验感。分级建立干部教育培训信息管理系统,完善干部培训档案,实现干部培训信息的精准记录、标准化管理。加强大数据技术在干部教育培训中的应用,整合全省培训数据资源,打通壁垒,用好干部培训记录、培训需求、参训表现等数据,绘制可量化、可评价的干部“学习图谱”,以数字化技术推动干部教育培训形式、内容、机制创新。实施数字化赋能工程(专栏12)。

专栏12 数字化赋能工程

1.加强网络课程建设。提升课程设计、编辑、制作水平,开发图文、影音集成交互等多种形式的网络课程。党校(行政学院)、干部学院、干部培训基地教师根据教学需求开发网络课程应计入教学工作量。

2.提升网络培训成效。探索创建网上研讨室、在线学习社区等,加强学员、教师间的研讨交流。探索设置网上班主任、学习管理员等,完善学习督促、提醒等制度。

3.推动现代信息技术应用。鼓励虚拟现实、增强现实、混合现实、人工智能等技术在干部教育培训中的应用,推动干部学习数字化、智能化。

4.加快培训管理数字化。云南省干部在线学习学院开发“云上学习”App,打造实战化应用场景,实现培训事项“一网通达”、培训信息“一键即达”。加快干部教育培训机构“智慧校园”、“智慧课堂”建设。

(五)推动优质培训资源下沉。整合各级干部教育培训资源,实施“送教下乡”工程(专栏13),推动优质培训资源向基层延伸倾斜。云南农村、民族、工业、西南联大干部培训基地和云南省干部在线学习学院每年到基层一线举办“送教下乡”培训班,省、州(市)党校(行政学院)要组织骨干教师深入基层开展“送课下乡”。充分发挥网络技术优势,积极探索线上、线下相结合的培训,不断扩大“送教下乡”覆盖面。

专栏13 “送教下乡”工程

1.云南农村、民族、工业、西南联大干部培训基地和云南省干部在线学习学院每年为基层举办“送教下乡”培训班50期。

2.省、州(市)党校(行政学院)定期选派骨干教师到基层“送课下乡”,省委党校(云南行政学院)每年“送课下乡”不少于100人次。

3.各地区各部门因地制宜开展“送教下乡”,推动优质培训资源向基层延伸倾斜。

(六)严格培训管理。严格落实《中共云南省委组织部关于加强干部教育培训管理的意见》,实施学风纪律建设工程(专栏14),持续拧紧从严治校、从严治教、从严治学的“螺丝”。加强培训机构管理,严格落实意识形态工作责任制,落实中央八项规定及其实施细则精神,厉行勤俭节约,弘扬学习之风、朴素之风、清朗之风。加强教师管理,严把入口关,重视师德师风建设,加强日常教育管理,严肃讲坛纪律,严防干部教育培训讲坛成为不良思想传播的平台。加强学员管理,压实培训机构主体责任,强化跟班联络员、组织员(班主任)教育管理,发挥学员党支部和班委会作用,严肃培训期间党内政治生活,严格执行学员管理规定和《学员“十必须十严禁”》等。建立学风督查长效机制,加大随机抽查力度,发现问题及时整改并按规定严肃追究相关单位和人员责任。

专栏14 学风纪律建设工程

1.各级组织部门每半年至少到培训机构调研指导1次,每2年组织专家对培训机构办学质量进行评估。

2.各类培训班原则上实行封闭管理,学制1个月以下且统一安排食宿的严格实行封闭管理,学制1个月及以上的按学校规定从严管理,严禁走读。

3.学员所在单位组织人事部门必须在报到前向其发放纪律提醒函,所在单位领导必须对其进行训前纪律提醒谈话。

4.各级干部教育培训机构要把学风纪律教育作为开班“第一课”,组织学员认真学习学员管理规定,切实加强学风纪律教育。

5.所有培训班一律成立班委会,学制1个月以上的成立临时党支部,强化学员自我教育、自我管理、自我服务。

6.各级组织部门采取随机抽查、专项检查、情况通报等方式,每年对干部教育培训工作情况进行监督检查。

(七)完善制度机制。实施制度机制建设工程(专栏15),着力构建科学规范、系统集成、协同高效、执行有力的干部教育培训制度体系,制定加强国有企业领导人员培训工作措施、省级主体班次管理办法等。完善需求调研、计划生成会商、考核评估机制,统筹干部教育培训与公务员培训、党员教育培训,加强干部教育培训主管部门与行业主管部门、培训机构、干部所在单位沟通协商。完善组织调训机制,严格执行调训审批、报备等规定,完善点名调训、补训制度和地方党政干部调训申报制度,实现科学调训、精准调训,定期通报调训情况。完善双重管理干部培训机制。制定落实东西部协作和定点帮扶、对口支援培训机制的配套措施。

专栏15 制度机制建设工程

1.省委组织部建立完善领导干部组织调训管理制度。

2.省委组织部会同有关部门制定出台加强国有企业领导人员培训工作措施、省级主体班次管理办法、省级干部教育培训机构考核评估办法、全省干部教育培训多元化师资库管理办法等。

3.省委组织部会同有关部门建立健全培训需求调研机制、省级主体班次培训计划会商机制等。

4.各地区各部门以《干部教育培训工作条例》为依据,结合实际完善干部教育培训制度机制。

5.各级干部教育培训机构要健全完善议事决策、师德师风、学员管理、学风纪律、考核激励、财务管理、责任落实等内部管理制度。

六、加强组织领导,推动干部教育培训工作高质量发展

(一)压实工作责任。各级党委(党组)要加强对干部教育培训工作的领导,把干部教育培训工作纳入党的建设整体部署,结合实际制定本地区本部门贯彻落实举措,分类分级抓好干部全覆盖培训,加强培训对象统筹,有效解决长期不训、重复培训、交叉培训等问题;开展巡视巡察和选人用人专项检查过程中,要注意了解规划实施情况。各级党委(党组)主要负责同志要认真履行职责,及时研究解决干部教育培训工作中的困难和问题。各级组织人事部门要在党委(党组)领导下抓好规划贯彻实施。

(二)用好“三法三化”。坚持项目工作法,抓实习近平新时代中国特色社会主义思想教育培训计划、培训机构高质量发展工程等重点项目。坚持一线工作法,深入基层开展培训需求调研,加强培训工作督促指导,做到在一线了解培训需求、在一线检验培训效果。坚持典型引路法,注重总结提炼干部教育培训改革创新特色做法经验,典型引路、示范带动,全面提升全省干部教育培训质量和活力。

(三)注重理论研究。围绕干部教育培训工作的理论和现实问题,深入开展课题研究,举办理论研讨会,提高把握干部成长规律和干部教育培训规律的能力。引导干部教育培训机构把研究阐释习近平新时代中国特色社会主义思想作为科研主攻方向,推出一批高质量科研成果,积极为党委和政府献计献策。

(四)强化经费保障。各级政府要将干部教育培训经费列入年度财政预算,保证工作需要。做好基层干部教育培训经费保障,地方各级党委可以使用留存的党费组织培训基层党员干部。财政困难地方可按规定统筹使用自有财力和上级相关转移支付开展干部教育培训工作。重视对县级党校(行政学校)建设的支持。加强干部教育培训经费管理,专款专用,提高使用效益。

(五)加强考核评估。创新学员考核评价方式,在中长期班次中推行学员表现全程纪实管理、考核,建立全方位评价体系,探索训后跟踪考核机制。加强对干部教育培训机构、班次、课程的质量评估,坚持定量与定性相结合,进一步完善评估指标体系,评估结果作为干部教育培训机构改进工作、提高办学质量的重要依据,以评促改、以评促建。

省委组织部对规划实施情况进行督促检查,开展中期和5年总结评估工作,并通报有关情况。