电子报阅读机
2026-05-20
星期三
当前报纸名称:西藏日报

西藏自治区国民经济和社会发展第十五个五年规划纲要

日期:02-13
字号:
版面:第06版:文件       上一篇    下一篇

目 录

第一篇 奋力谱写中国式现代化西藏篇章

第一章 发展环境

第二章 “十五五”时期经济社会发展总体要求

第二篇 统筹高质量发展和高水平安全 不断筑牢国家安全屏障

第三章 增强维护国家安全能力

第四章 全面提升社会治理水平

第五章 全面提高公共安全保障能力

第三篇 强化文化引领 着力推进中华民族共同体建设

第六章 铸牢中华民族共同体意识

第七章 提升民族宗教工作水平

第八章 推进文化强区建设

第四篇 促进区域协调发展 构建集聚集约的生产力空间

第九章 优化区域发展布局

第十章 提升国土空间基础支撑能力

第五篇 坚持因地制宜 构建高原现代化产业体系

第十一章 培育壮大主导支柱产业

第十二章 优化提升特色惠民产业

第十三章 积极培育新兴产业和未来产业

第十四章 着力提升服务业供给能力

第十五章 丰富完善产业发展载体

第六篇 坚持创新驱动发展 培育发展新质生产力

第十六章 提升教育支撑能力

第十七章 打造青藏高原区域科技创新高地

第十八章 激发人才创新活力

第七篇 强化发展和保障功能 健全内畅外联现代化基础设施体系

第十九章 健全综合立体交通网

第二十章 构建高原现代物流网

第二十一章 完善电力油气网

第二十二章 建设现代水网

第二十三章 建设新型基础设施网

第二十四章 增强基础设施安全保障能力

第八篇 全面深化改革 构建高水平社会主义市场经济体制

第二十五章 深化重点领域改革

第二十六章 激发经营主体活力

第九篇 深化开放合作 积极促进向南开放与向东融入

第二十七章 打造面向南亚开放的重要通道

第二十八章 推动对口援藏工作高质量发展

第二十九章 积极融入国内国际双循环

第十篇 统筹推进新型城镇化和乡村全面振兴 提升城乡协调发展水平

第三十章 推进以人为本的新型城镇化

第三十一章 推进乡村全面振兴

第三十二章 促进城乡融合发展

第十一篇 持续保障和改善民生 扎实推进共同富裕

第三十三章 促进高质量充分就业

第三十四章 提升城乡居民收入水平

第三十五章 办好人民满意的教育

第三十六章 全面推进健康西藏建设

第三十七章 健全多层次多支柱社会保障体系

第三十八章 促进人口高质量发展

第十二篇 强化生态赋能 筑牢国家生态安全屏障

第三十九章 提升生态系统质量和稳定性

第四十章 推进生态环境综合治理

第四十一章 加快构建绿色低碳发展方式

第十三篇 突出固边兴边富民 构建完善稳边固边体系

第四十二章 着力提升边境城镇稳边固边能力

第四十三章 提升边境地区发展能力

第四十四章 完善边境治理体系

第十四篇 坚持和加强党的全面领导 保障“十五五”规划顺利实施

第四十五章 坚持和加强党的全面领导

第四十六章 健全完善规划实施机制

(上接第一版)

西藏自治区国民经济和社会发展第十五个五年(2026-2030年)规划纲要,全面贯彻落实党中央决策部署和《中共中央关于制定国民经济和社会发展第十五个五年规划的建议》,全面贯彻落实习近平总书记关于西藏工作的重要指示和新时代党的治藏方略,根据《中共西藏自治区委员会关于制定“十五五”时期国民经济和社会发展规划的建议》,阐明自治区战略意图,体现各族群众意愿,明确政府工作重点,引导规范经营主体行为,是奋力推进社会主义现代化新西藏建设的宏伟蓝图,是全区各族人民共同的行动纲领。

第一篇 奋力谱写中国式现代化西藏篇章

“十五五”时期是基本实现社会主义现代化夯实基础、全面发力的关键时期,也是建设社会主义现代化新西藏的关键时期。必须科学认识西藏经济社会发展的历史新方位,准确识变、科学应变、主动求变,抢抓历史机遇,集中力量办好自己的事,朝着建设团结富裕文明和谐美丽的社会主义现代化新西藏的宏伟目标阔步前进。

第一章 发展环境

我区长治久安和高质量发展的基础进一步夯实,发展条件深刻变化,现代化建设面临新的机遇和挑战。

第一节 社会主义现代化新西藏建设取得全方位新进步

西藏自治区成立60年来,在党中央坚强领导和全国人民大力支持下,自治区党委、政府团结带领全区各族干部群众艰苦奋斗、开拓进取,坚持和完善民族区域自治制度,深入开展反分裂斗争,经济社会发展取得举世瞩目的重大成就,地区生产总值从1965年的3.27亿元增长至2025年的3032亿元、增长166倍,地方一般公共预算收入从1965年的0.22亿元增长至2025年的317.84亿元、增长1444倍,城乡居民人均可支配收入分别从1965年的456元、108元增长至2025年的58794元、23184元,分别增长128倍、214倍,同全国各地一道如期全面建成小康社会,迈上全面建设社会主义现代化国家新征程。

“十四五”时期西藏发展历程极不寻常、极不平凡。习近平总书记两次赴西藏视察,亲自为西藏工作领航掌舵,从党和国家事业全局出发系统谋划推进西藏长治久安和高质量发展,指引西藏步入发展最好、变化最大、各族群众得实惠最多的历史时期。五年来,在以习近平同志为核心的党中央坚强领导下,自治区党委、政府团结带领全区各族干部群众,坚持用习近平新时代中国特色社会主义思想统揽工作全局,深入贯彻习近平总书记关于西藏工作的重要指示和新时代党的治藏方略,锚定稳定、发展、生态、强边四件大事,着力创建全国民族团结进步模范区、高原经济高质量发展先行区、国家生态文明高地、国家固边兴边富民行动示范区,各项事业取得全方位进步、历史性成就,社会主义现代化新西藏建设迈出坚实步伐。一是社会大局和谐稳定。反分裂斗争深入开展,加大平安西藏建设力度,群众安全感满意度保持在99%以上,深入实施“四大工程”“六项行动”,创建全国民族团结进步模范区取得阶段成效,7个地(市)成功创建全国民族团结进步示范地(市),中华民族共同体意识不断铸牢,藏传佛教中国化积极推进,社会大局持续稳定向好。二是发展质效不断提升。高原经济高质量发展扎实推进,经济发展质量和效益持续提升,特色优势产业蓬勃发展,累计落实“十四五”规划投资6375亿元,地区生产总值2021年突破2000亿元大关、2025年突破3000亿元,“十四五”以来年均增长6.3%,增速保持全国前列。扎实推进城乡建设,常住人口城镇化率接近40%,建设高原和美乡村820个,牢牢守住粮食安全和不发生规模性返贫致贫底线。三是基础设施不断完善。川藏铁路建设加快推进,拉林铁路和拉那、拉日高速建成通车,拉萨贡嘎国际机场第二跑道、国际航站楼建成投运,具备条件的乡镇、行政村通畅率分别达100%、90%以上。雅下水电工程和藏粤直流输电工程开工建设。新增水利工程供水能力1.99亿立方米,新增和改善灌溉面积425.66万亩。开展5G、4G网络覆盖深耕行动,5G网络实现乡乡通。四是改革开放纵深推进。重点领域和关键环节改革持续推进,营商环境不断优化,行政审批事项减少近一半,政务服务事项网上可办率达到100%,国有企业改革、教育改革、零基预算改革及财政事权和支出责任划分改革等加快推进,林芝改革开放先行先试成效明显。稳妥有序扩大对外开放,日喀则国际陆地港加快建设。落实援藏资金217亿元,累计到位招商引资资金超过2700亿元。五是民生保障有力有效。积极实施就业优先战略,重点群体就业保持稳定,“十四五”以来城乡居民人均可支配收入年均分别增长7.4%、9.7%,城镇居民人均可支配收入超过全国平均水平。巩固15年公费教育政策全覆盖成果,西藏班招生规模突破1万人。统筹城乡的社会保障体系基本建成,率先在全国实现基本医疗保险省级统筹。积极推进健康西藏建设,全面落实“五个针对”要求,人民群众健康水平进一步提高。定日地震灾后恢复重建工作取得重大成效,3.32万户民房重建及维修加固完成并搬迁入住。六是生态底色越发厚实。国家生态文明高地创建取得明显成效,严格执行青藏高原生态保护法及自治区实施办法、自治区冰川保护条例,统筹山水林田湖草沙一体化保护和系统治理,推进大气、水、土壤环境综合治理,拉萨南北山绿化工程累计完成营造林100余万亩,7个地(市)和11个县(区)成功创建国家生态文明建设示范区。七是稳边固边能力有效提升。边境地区建设加快推进,米林等4个中心城镇加快建设,有序推进边境新村建设,巩固发展军政军民团结,边境地区生产生活条件大幅改善,固边兴边富民基础进一步夯实。

“十四五”规划目标任务顺利完成,5大类25项指标总体完成情况良好、符合预期,西藏经济社会发展取得历史性成就、民族团结进步事业发生历史性变化、人民生活水平实现历史性跃升。这些重大成就的取得,根本在于以习近平同志为核心的党中央的坚强领导,根本在于习近平新时代中国特色社会主义思想的科学指引,离不开全国人民的大力支持,是全区各族干部群众团结奋斗的结果。

注:1.地区生产总值增长速度按可比价格计算。

2.清洁能源电力装机容量指标为已建在建。

3.[ ]内为五年累计数,标*的数据为预计数。

4.城镇污水集中处理和城镇生活垃圾无害化处理的城镇指七地(市)行署(政府)所在地和所有县城。

5.2023年11月召开的自治区第十二届人民代表大会常务委员会第六次会议审议通过“十四五”中期评估报告,将地区生产总值年均增速规划目标由7.5%调整为“保持在全国前列”,将城乡居民人均可支配收入年均增速规划目标分别由8%、10%调整为“保持在全国前列”,将地级及以上城市空气质量优良天数比率规划目标98%调整为99.4%,将森林覆盖率、草原综合植被盖度规划目标分别由12.45%、48%调整为12.51%、50%,将耕地保有量规划目标由592万亩调整为631.62万亩。

第二节 “十五五”时期西藏经济社会发展面临的形势

西藏是重要的国家安全屏障、生态安全屏障、战略资源储备基地、清洁能源基地和面向南亚开放的重要通道。“十五五”时期是西藏同全国一道基本实现社会主义现代化夯实基础、全面发力的关键时期。总体来看,西藏工作“五期叠加”的阶段性特征没有改变,发展面临的机遇和挑战出现新的变化。

从机遇看,以习近平同志为核心的党中央高度重视西藏工作,特别是习近平总书记在西藏自治区成立60周年之际亲临西藏视察并发表重要讲话,擘画新征程上西藏工作,为推动西藏长治久安和高质量发展、加快建设社会主义现代化新西藏指明了前进方向、注入了强大动力。随着新时代西部大开发等国家重大战略大力实施和雅下水电工程、川藏铁路等一批重大项目建设深入推进,中央关心全国支援的政策支持优势、丰富的自然人文资源禀赋优势、良好生态环境的绿色发展优势、面向南亚开放的区位优势更加彰显,各族人民勠力同心、团结奋进,高原经济高质量发展的潜能持续释放。

从挑战看,反分裂斗争形势依然严峻复杂,重点领域还有风险隐患;发展不平衡不充分问题仍然突出,产业发展水平低,基础设施相对落后,民生保障存在短板,实现共同富裕任务艰巨,人口、人心、人才等软制约因素还较为突出;生态环境敏感脆弱,发展和保护的矛盾仍然突出;边境地区经济支撑能力薄弱,现代化发展任务艰巨。

挑战催生动力,机遇开启新程。全区上下要更加深刻领悟“两个确立”的决定性意义,增强“四个意识”、坚定“四个自信”、做到“两个维护”,牢牢把握党中央赋予西藏的战略定位,保持战略定力,增强必胜信心,在服务国家发展大局中展现新作为、实现新突破,奋力开创社会主义现代化新西藏建设的新局面。

第二章 “十五五”时期经济社会发展总体要求

推进“十五五”时期经济社会发展,必须明确指导思想、基本原则和主要目标。

第一节 指导思想

坚持马克思列宁主义、毛泽东思想、邓小平理论、“三个代表”重要思想、科学发展观,全面贯彻习近平新时代中国特色社会主义思想,深入贯彻党的二十大和二十届历次全会精神,全面贯彻习近平总书记关于西藏工作的重要指示和新时代党的治藏方略,统筹推进“五位一体”总体布局,协调推进“四个全面”战略布局,完整准确全面贯彻新发展理念,积极服务和融入新发展格局,坚持稳中求进工作总基调,紧紧围绕铸牢中华民族共同体意识、推进中华民族共同体建设,以经济建设为中心,以推动高质量发展为主题,以改革创新为根本动力,以满足人民日益增长的美好生活需要为根本目的,以全面从严治党为根本保障,持续深入抓好稳定、发展、生态、强边四件大事,充分发挥比较优势,推动经济实现质的有效提升和量的合理增长,推动人的全面发展、各族人民共同富裕迈出坚实步伐,为西藏长治久安和高质量发展奠定更加坚实的基础,确保与全国一道基本实现社会主义现代化取得决定性进展。

第二节 基本要求

推动“十五五”时期经济社会发展,必须按照中央明确的原则,坚持党的全面领导、坚持人民至上、坚持高质量发展、坚持全面深化改革、坚持有效市场和有为政府相结合、坚持统筹发展和安全。结合西藏发展实际,重点把握好以下要求。

——坚持党的全面领导。坚决维护党中央权威和集中统一领导,把党的领导贯穿经济社会发展各方面全过程,不断提升党领导经济社会发展的能力和水平,为建设社会主义现代化新西藏提供根本保证。

——坚持完整准确全面贯彻新发展理念。因地制宜推动高质量发展,坚定不移走符合西藏实际的高质量发展之路,切实转变发展方式,强化绿色赋能,促进经济结构优化,实现更高质量、更有效率、更加公平、更可持续、更为安全的发展。

——坚持“三个赋予一个有利于”总要求。坚持所有发展都要赋予民族团结进步的意义,都要赋予维护统一、反对分裂的意义,都要赋予改善民生、凝聚人心的意义,都要有利于提升各族群众获得感、幸福感、安全感,进一步铸牢中华民族共同体意识,持续推进中华民族共同体建设。

——坚持围绕“四件大事”谋划推动。聚焦“四件大事”、聚力“四个创建”,努力做到“四个走在前列”,使西藏在落实国家使命和国家战略中的责任担当进一步彰显,为推进中国式现代化贡献西藏力量。

——坚持深化改革和扩大开放。统筹推进经济社会领域深层次改革,坚决破除制约高质量发展的体制机制障碍,进一步解放和发展社会生产力、激发和增强社会活力。进一步扩大对内对外开放,积极融入全国统一大市场,提高面向南亚开放水平。

——坚持高质量发展和高水平安全良性互动。坚定不移贯彻总体国家安全观,增强忧患意识和风险意识,进一步巩固团结稳定的政治和社会局面,以新安全格局保障新发展格局。

第三节 主要目标

“十五五”时期,着眼以中国式现代化全面推进强国建设、民族复兴伟业的时代主题,牢牢把握发展机遇,围绕确保与全国一道基本实现社会主义现代化取得决定性进展核心任务,努力实现以下目标。

——中华民族共同体建设扎实推进。中华民族共同体意识牢固树立,藏传佛教中国化水平不断提高,意识形态阵地更加巩固,全国民族团结进步模范区建设走深走实,各民族交往交流交融进一步深化。

——高原经济高质量发展取得显著成效。经济发展保持良好势头,经济增长潜力得到全面释放,新型工业化、信息化、城镇化、农业现代化取得重大进展,发展新质生产力、服务融入新发展格局、建设现代化经济体系取得重大突破。

——全面深化改革开放取得新突破。高原经济高质量发展体制机制更加完善,开放型经济新体制更加健全,开放平台建设取得实质性进展,面向南亚开放的重要门户、“一带一路”的重要战略支点作用更加凸显。

——人民生活品质不断提高。高质量充分就业取得新进展,城乡居民收入保持较快增长、农村居民人均可支配收入达到全国平均水平,多层次社会保障体系进一步健全,基本公共服务均等化水平持续提升、主要指标接近或达到全国平均水平,社会文明程度明显提升。

——美丽西藏建设取得重大进展。绿色生产生活方式基本形成,生态环境质量保持全国领先,清洁低碳安全高效的新型能源体系初步建成,国土绿化面积不断扩大,生态系统多样性稳定性持续性逐步提升,国家生态文明高地建设取得重大成效,2030年前碳达峰目标如期实现。

——国家安全屏障更加稳固。国家安全体系和能力现代化加快推进,社会治理体系和治理能力现代化水平不断提升,国家固边兴边富民行动示范区创建取得重大成效,更高水平平安西藏、法治西藏建设成效明显。

在此基础上再奋斗五年,到二〇三五年实现经济实力、优势产业竞争力、绿色生产力、国边防战略保障能力大幅跃升,人均地区生产总值力争达到全国平均水平,人民生活更加幸福美好,与全国一道基本实现社会主义现代化。

注:1.地区生产总值增长速度按可比价格计算。

2.清洁能源电力装机容量指标为已建。

3.[ ]内为五年累计数,标*的数据为预计数。

4.城镇污水集中处理和城镇生活垃圾无害化处理的城镇指七地(市)行署(政府)所在地和所有县城。

第二篇 统筹高质量发展和高水平安全 不断筑牢国家安全屏障

坚持总体国家安全观,统筹高质量发展和高水平安全,深化反分裂斗争,夯实全面依法治藏基础,提高公共安全保障能力,全面促进社会治理体系和治理能力现代化,筑牢国家安全屏障。

第三章 增强维护国家安全能力

完善国家安全体制机制,坚定维护国家政权安全、制度安全、意识形态安全,建设更高水平的平安西藏。

第一节 强化重点领域国家安全保障

落实国家安全责任制,强化重点领域和重要专项国家安全工作协调机制,完善国家安全重点领域风险预警预判机制、危机管控处置机制。实施“雪域国安”信息化、智慧化、现代化建设。落实新时代国防动员体系建设任务,强化全民国防教育和国家安全宣传教育,巩固国家安全人民防线。全面落实意识形态工作责任制,健全党的创新理论大众化通俗化传播普及工作机制,推进新闻宣传和网络舆论一体化管理。加强网络内容建设和安全管理,构建网络安全综合防御体系,加强数据安全治理和个人信息保护,防范化解重大网络与数据安全风险隐患。完善网络生态治理长效机制,强化新媒体和自媒体全过程监管,提高重大突发事件和敏感舆情分析研判处置水平。加强和改进对外宣传工作,构建更有效力的国际传播体系,建设重点国际传播基地,打造国际传播旗舰媒体,健全完善对外话语体系和叙事体系。真实生动立体讲好新时代西藏故事,营造于我有利的国际舆论环境。

第二节 深化平安西藏建设

深化反分裂、反渗透、反恐怖、反自焚、反邪教等斗争,强化专案打击、实战演练,坚决维护社会大局稳定。健全扫黑除恶常态化机制,依法严惩电信网络诈骗等违法犯罪活动。健全党委领导、各部门齐抓共管、党政军警民协调联动的维护稳定工作体制机制,不断完善突发事件应急处置、隐患排查化解等工作机制,构建涉稳因素全链条管控机制。加快维稳信息化、智能化、合成化建设,加强“雪亮工程”“智慧公安”建设。推进“铁路护路智慧联防系统”和基础设施建设。深化社会治安整体防控体系和能力建设,发展壮大群防群治力量,健全社会心理服务体系和危机干预机制。强化未成年人违法犯罪预防和治理,构建严重不良行为未成年人矫治教育体系。加强社会治安综合治理中心规范化建设,强化“一站式”矛盾纠纷多元化解功能,完善人民调解、行政调解、司法调解联动工作体系。

第四章 全面提升社会治理水平

坚持系统治理、依法治理、综合治理、源头治理,健全社会工作体制机制,推进社会治理现代化。

第一节 持续推进社会治理

健全共建共治共享的社会治理制度,完善党委领导、政府负责、社会协同、公众参与、法治保障的社会治理体制,提高社会治理效能。加强新兴领域党的建设,推动行业协会商会深化改革。加强党建引领基层治理和基层政权建设,全面实施乡镇(街道)履行职责事项清单,健全村(社区)工作事项准入制度,优化常态化驻村工作机制。坚持和发展新时代“枫桥经验”,抓住“三个环节” 、提升“三种能力” 、建立“三项机制” ,努力把风险和隐患解决在基层、消除在萌芽状态。推动建立区划优化与城市治理相协同的体制机制,加强城乡社区治理,构建互嵌式社区,推进网上网下协同治理,引导各方有序参与社会治理。发挥村规民约、居民公约等作用,加强家庭家教家风建设,推进移风易俗。建立完善凝聚服务群众工作机制,健全利益关系协调、合法权益保障制度,关心关爱困难、弱势群体。统筹整合市民热线等公共服务平台功能,推动“民有所呼、我有所应”。深化志愿服务,加强志愿服务组织管理。加强和改进信访工作,推进信访工作法治化。加强社会工作者队伍建设,提高专业化服务水平。

第二节 全面加强法治西藏建设

深入贯彻习近平法治思想,坚持全面依法治藏,协同推进科学立法、严格执法、公正司法、全民守法。坚决维护宪法权威和尊严,健全落实保证宪法实施的制度措施。加强地方立法规划和立法审查,提高立法质量。深入推进法治政府建设,全面落实重大行政决策、行政规范性文件备案审查制度,健全行政复议体制机制,完善行政裁决制度。推进政法工作数字化平台建设,强化执法司法和社会治安综合治理领域信息化建设。全面准确落实司法责任制,健全完善执法司法权力运行机制,提高执法司法公信力,提高审判质量,深化审执分离,推进“四大检察” 全面充分协调发展,以严格公正司法保障高质量发展和高水平安全。加强公益诉讼,优化公共法律服务机构布局,健全覆盖城乡的公共法律服务体系,深化法律援助工作。推进法治社会建设,健全普法宣传教育常态化机制,开展“九五”普法,营造全社会崇尚法治、恪守规则、尊重契约、维护公正的良好环境。

第五章 全面提高公共安全保障能力

坚持人民至上、生命至上,压紧压实安全生产责任,加强重点领域安全隐患排查整治,健全防范遏制重特大事故发生,保障人民群众生命财产安全和社会大局稳定。

第一节 提升应急服务保障水平

健全大安全大应急框架下应急指挥机制,推动公共安全治理模式向事前预防转型,夯实基层应急管理基础。完善安全生产风险排查整治和责任倒查机制,探索引入第三方开展专业化安全监管和服务。建设智慧应急信息化平台、智慧消防平台,全面提升防灾应急监测预警智能化、指挥救援信息化、科学决策数字化水平。优化完善应急救援物资和装备储备、调配、保障体系,提高综合防灾减灾救灾能力。优化防灾减灾救灾设施布局,构建完善城乡应急避难场所体系,强化消防站、市政消防水源、消防车通道等公共消防设施建设。

第二节 强化重点领域安全保障能力

加强安全生产、防灾减灾救灾和应急救援工作,强化公共卫生、食品药品、交通运输、建筑施工、非煤矿山、危险化学品、有毒有害物品、燃气、消防等重点领域安全保障能力,提高防范化解公共安全风险的能力和水平。做好国家重大工程项目安全生产监管和服务保障,建立应急响应机制,加强安全风险排查和监测预警,有效实施风险避让和灾害设防,加强专业应急救援队伍建设。加强公共卫生应急物资储备,落实重大疫情等灾害预警及应急处置机制,从源头上防控重大公共卫生风险。推进“智慧食安”体系和食品安全检验检测体系建设,提高药品质量管理和风险防控能力,强化食品药品安全监管。

第三篇 强化文化引领 着力推进中华民族共同体建设

深入贯彻习近平文化思想,坚持以社会主义核心价值观引领文化建设,繁荣发展社会主义文化,巩固发展各民族大团结,促进政治安定、社会稳定、民族团结、宗教和顺。

第六章 铸牢中华民族共同体意识

强化思想政治引领,加强社会主义精神文明建设,促进“五个认同”,构筑中华民族共有精神家园。

第一节 弘扬和践行社会主义核心价值观

深化党的创新理论学习和宣传教育,推进理论大众化网络视听传播,坚持不懈用习近平新时代中国特色社会主义思想凝心铸魂。创新实施马克思主义理论研究和建设工程,推进党的创新理论体系化学理化通俗化研究阐释,着力构建具有西藏特点的哲学社会科学体系。加强和改进思想政治工作,推动社会主义核心价值观宣传普及,强化新兴领域和新就业群体的政治引领和思想引导。统筹推进城乡精神文明建设,拓展新时代文明实践中心(所、站)功能和作用,提升群众文明素养和全社会文明程度。加强和改进未成年人思想道德建设,开展校园文明行动,推进校园文化建设。大力弘扬诚信文化、廉洁文化,注重家庭家教家风建设。

第二节 构筑中华民族共有精神家园

推动理想信念教育常态化制度化,继承和发扬老西藏精神、“两路”精神,深化开展爱国主义、集体主义、社会主义教育,加强党史、新中国史、改革开放史、社会主义发展史、中华民族发展史以及西藏地方与祖国关系史宣传教育,讲好新时代西藏故事,引导各族干部群众正确认识西藏地方和祖国的关系、藏族和中华民族大家庭的关系,不断增进“五个认同”。打造一批具有鲜明中华文化特征的文化符号和视觉形象工程,推进长江(西藏段)国家文化公园建设。加强铸牢中华民族共同体意识重大理论和现实问题研究,深入挖掘、整理、宣传西藏自古以来就是伟大祖国不可分割的一部分和各民族交往交流交融的历史事实、考古实物、文化遗存。全面推广普及国家通用语言文字,确保少数民族学生熟练掌握和使用国家通用语言文字,提高村居干部和农牧民群众掌握应用国家通用语言文字水平。加强少数民族语言文字教育和保护传承,依法保障各类群体学习使用少数民族语言文字。

第七章 提升民族宗教工作水平

坚定不移贯彻落实新时代党的民族宗教工作理论和方针政策,依法依规做好民族宗教工作,促进各民族交往交流交融,积极引导藏传佛教与社会主义社会相适应。

第一节 巩固发展各民族大团结

坚持和完善民族区域自治制度,不断健全民族工作法规体系,依法保障各民族公民合法权益。畅通各民族公民合法表达利益诉求渠道,积极预防和依法妥善处理影响民族团结的矛盾纠纷,依法严厉打击破坏民族团结、制造民族分裂违法犯罪行为。深化全国民族团结进步模范区创建,深入推进“四大工程”“六项行动”,广泛开展民族团结进步宣传教育。大力构建互嵌式社会结构和社区环境,创造各族群众共居共学、共建共享、共事共乐和流动融居的社会条件,促进各民族在空间、文化、经济、社会、心理等方面全方位嵌入,推动西藏与内地经济、文化、人员双向交流。

第二节 推进藏传佛教中国化

按照系统推进我国宗教中国化、加强宗教事务治理法治化的要求,坚持保护合法、制止非法、遏制极端、抵御渗透、打击犯罪,持续加大“导”的力度,坚持“五个有利于”标准,不断引导藏传佛教与社会主义社会相适应。全面贯彻党的宗教信仰自由政策,依法保障信教群众正常宗教需要和合法宗教活动。稳妥推进宗教事务地方立法工作,提升宗教事务治理法治化水平。引导宗教界改进学经制度,健全藏传佛教三级学衔制度。深化教规教义阐释,推动阐释成果融入僧尼教育管理,融入日常讲经说法,融入寺庙各项工作。广泛宣传大活佛转世“国内寻访、金瓶掣签、中央政府批准”的原则及宗教仪轨、历史定制。加强宗教工作“三支队伍”建设,持续开展宗教界“三个意识”教育,引导宗教界为建设社会主义新西藏更好发挥作用。

第八章 推进文化强区建设

激发全社会文化创新创造活力,加强文化遗产保护传承和利用,推动优秀传统文化创造性转化和创新性发展,更好满足人民群众深层次、多样化、高品质的精神文化需求。

第一节 加强优秀文化遗产传承保护利用

(上接第四版)

第二节 提升文化服务和文化惠民水平

健全完善现代公共文化服务体系,开展公共文化服务提质增效行动。建强用好基层文化阵地,推动落实优质文化资源直达基层机制,优化提升西藏文化艺术节,推动“格桑花”演出季纵深发展,大力实施文化惠民工程、文化润心工程、优秀文化产品乡村供给工程。实施县级图书馆文化馆总分馆制建设,推动重点寺庙“四馆”挂牌,推动建设文化标准场馆、综合型数字场馆、新型公共文化空间建设,提升“书香西藏”全民阅读内涵。全面落实公共文化场馆免费开放政策。加强智慧广电建设,推动广播电视和网络视听深度融合、协同发展,创新实施广电惠民工程,推进“智慧广电+公共服务”。实施文艺精品创作质量提升工程,推动新闻出版、广播影视、文学艺术等领域精品创作,加强西藏题材影视作品创作扶持,繁荣发展互联网条件下新大众文艺,培育文化艺术高水平人才,提高文化原创能力。加快实施文化数字化战略,发展新型文化业态,推动4K超高清发展。支持社会力量参与公共文化服务建设。深化文化体制机制改革,加快推进主流媒体系统性变革,健全完善文化管理体制和生产经营机制。

第四篇 促进区域协调发展 构建集聚集约的生产力空间

全面落实区域协调发展战略、主体功能区战略,围绕服务国家重大战略和重大工程,立足各地市资源禀赋、产业基础和比较优势,依托青藏铁路、川藏铁路、新藏铁路、国道以及雅江通道,以沿线重点城市和县城为节点,引导人口、要素等向优势地区集聚,推动形成主体功能明显、优势互补、高质量发展的区域经济布局和国土空间开发保护新格局,促进藏东、藏中、藏西北各展其长、协调发展。

第九章 优化区域发展布局

因地制宜发展主要城市,增强节点城镇人口和经济服务功能,优化区域发展布局,发挥重点区域增长极作用和辐射带动效应。

第一节 做大做强拉萨-山南发展主核

支持拉萨市发挥首府城市聚集效应、辐射效应,实现人口和要素规模聚集,提升首位度和城市品位,优化行政区划,加快建设国际文化旅游名城,支持数字化产业集聚发展。支持山南建设边境大通道,完善边境城镇功能,培育建设空港型国家物流枢纽,全面提升基础设施通达能力。大力推进拉萨-山南经济一体化建设,规划发展双向飞地经济,促进拉萨-山南文化旅游一体化布局发展,打造高原现代化产业体系建设高地、绿色转型发展示范地、城乡协同发展引领地、公共服务优质共享样板地。以拉萨南北山绿化工程等重大生态工程为牵引,统筹推动雅江中游生态综合治理,提升雅江宽谷区域人居环境质量。

第二节 提升日喀则、昌都区域副中心城市功能

加快推动日喀则副中心城市、面向南亚开放中心城市建设,支持建设珠峰生态文化旅游区,集聚式、一体化发展桑珠孜、白朗、江孜,扩大拉孜、萨迦等城镇容量,大力提升区域性公共服务、商贸物流、旅游集散、强边保障、国际交往等核心功能。发展日喀则经济技术开发区、国家农业科技园区,推进国际陆地港建设。

支持昌都建设副中心城市,打造融入周边经济圈重要节点和开放枢纽、交通枢纽,构建连通腹心、对接川滇青的立体交通网络,建设藏东中心城市。提升昌都经济技术开发区能级,支持发展清洁能源产业、绿色矿业、文化旅游业。

第三节 打造林芝经济新增长极

发挥改革开放先行区优势,引领全区改革开放向纵深发展。服务保障雅下水电、川藏铁路等战略性工程建设,积极发展相关上下游产业,以林芝为中心建设国家重要的清洁能源基地,加快推进科技创新高地、产业创新高地建设,推动形成全区经济增长新动能,对全区高质量发展形成带动辐射作用。推动林芝经济社会和雅下水电工程建设协同融合发展,推进巴宜-米林一体化建设,支持新城新镇建设和扩区扩容,提高城镇综合承载能力。

第四节 推动那曲和阿里高质量发展

支持那曲打造羌塘油气能源基地、高原特色畜牧业产品供应地、极地高原物种科考基地,支持色尼区完善城市功能、提升城市品质,增强区域服务能力。

支持阿里建设藏西北生态涵养区、面向南亚开放的重要节点、藏西重要矿业能源基地,强化水源涵养、防沙治沙,加强交通、能源基础设施建设,有序发展绿色矿业,提高稳边固边能力。

图 1 区域发展布局示意图

第十章 提升国土空间基础支撑能力

严格落实主体功能区战略及其制度,促进各类要素合理流动和高效集聚,构建多中心网格化开放式集约型空间发展布局,提高国土空间基础支撑能力。

第一节 完善和落实主体功能区制度

顺应空间结构变化趋势,优化重大基础设施、重大生产力和公共资源布局,完善城市化地区、农产品主产区、重点生态功能区三大空间格局,构建功能复合、优势互补、区域协同的主体功能综合布局。不断完善国土空间规划体系,完成市县两级城镇详细规划编制。健全空间准入机制,落实优化耕地和永久基本农田、生态保护红线、城镇开发边界等控制线,分区分类实施差别化、精细化用途管制。细化主体功能区划分,落实差异化的支持政策。加强空间发展统筹协调,保障国家和自治区重大发展战略落地实施。优化国土空间管控政策,保护当地居民权益,许可建设牲畜棚圈、饮水水井、通行道路等与当地居民生产生活息息相关的必要设施。

第二节 提升重要功能性区域保障能力

以重点生态功能区、边境地区、能源资源富集区等承担战略功能的区域为支撑,切实服务国家总体安全空间。支持农产品主产区优先保障青稞、牦牛等重要高原特色农畜产品有效供给、加快农业现代化建设,优化拓展农牧业生产空间,落实奖补激励制度。支持国家级重点生态功能区优先保障生态安全和促进生态产品价值实现,优先实施重要生态系统和修复重大生态工程、生物多样性保护重大工程,推进生态综合补偿。加强特殊功能区复合布局、功能叠加,完善差异化政策支持。强化边境地区国土安全和对外开放,加强边境城镇、村庄、林场建设。促进能源资源富集区能源资源安全保障和产业链延伸,强化找矿突破、矿产地储备,完善生态保护红线内紧缺战略性矿产勘查开采差别化管理政策制度,加快建设国家重要的战略资源储备基地和清洁能源基地。加强历史文化资源富集区文化遗产整体性、系统性保护,划定历史文化保护线,以高品质空间供给创造美好生活新需求。

第五篇 坚持因地制宜 构建高原现代化产业体系

坚持智能化、绿色化、融合化方向,坚持因地制宜、立足资源禀赋、以创新为引领,发展高原特色优势产业,着力育强四大主导支柱产业,加快提升四大特色惠民产业发展能级,积极布局新兴产业赛道,构建契合高原高质量发展要求的“4+4+X”现代化产业体系。

第十一章 培育壮大主导支柱产业

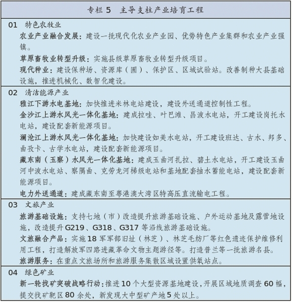
将特色农牧业、清洁能源、文化旅游、绿色矿业培育成为支撑西藏经济社会高质量发展的主导支柱产业,打造区域经济增长强引擎。

第一节 促进特色农牧业提质增效

坚持稳粮、兴牧、强特色,大力发展质量农牧业、品牌农牧业、绿色农牧业、科技农牧业,延长农业产业链,促进农村一二三产业融合发展,因地制宜加快推进高原农牧业现代化。深入践行大农业观、大食物观,推进草原畜牧业转型升级,发展林下经济和高原渔业,促进林草产业发展,实施设施农牧业现代化提升行动,一体增强粮食等重要农产品供给保障能力、构建多元化食物供给体系。聚焦农牧业生态化、智能化、产业化方向,加快农牧业发展绿色转型,大力发展智慧农业,强化农畜产品精深加工,加强西藏特色农牧业品牌建设,培育乡村旅游、文化体验、健康养老、电子商务等农业农村新业态。发展农业适度规模经营,大力培育新型农牧业经营主体,建强现代农业经营体系。深入实施种业振兴行动,推动青稞、牧草、畜禽良种提升,建强国家重要的高原特色农业种质资源保护体系。

第二节 发展壮大清洁能源产业

加快清洁能源资源开发利用,有序推动金沙江上游、澜沧江上游、藏东南(玉察)水风光一体化基地建设,积极落实“西电东送”战略,建成藏东南至粤港澳大湾区±800千伏特高压直流输电工程,推进澜沧江水风光一体化基地电力外送通道建设,建设国家清洁能源基地。有力有序有效推进雅下水电工程项目建设,配套推进近区新能源资源开发,布局发展上下游产业。建设那曲河江达水电站。依托重大水电工程和水风光一体化基地,培育水电、风电、光热、储能以及输变电等装备制造业和后端服务产业,推进零碳园区建设。积极探索“清洁能源+特色产业”融合发展新模式,推进能源科技创新和新技术新产品应用,引导清洁能源与制氢制氧、绿色算力、绿色矿业等清洁载能产业协同布局,促进能源资源就地转化利用。到2030年,建成清洁能源电力装机6000万千瓦左右,力争年度新增清洁能源电量覆盖全社会新增用电量。

第三节 促进文旅产业深度融合发展

坚持以文塑旅、以旅彰文、深度融合,突出“特色、高端、精品”名片,推进重要的旅游目的地建设。持续打造“冈仁波齐-玛旁雍错”等精品景区和旅游名县,深化推进唐蕃古道、茶马古道、国之大道文化旅游廊道建设,加快开发拉萨文化旅游、林芝生态旅游环线等精品环线和南北两条文物主题游径,实施“数智布达拉”文旅融合创新区等重大文旅项目,培育一批民俗村落和文旅商业街区,深化重大文化产业项目带动战略。加大文化旅游宣传,构建以“幸福西藏·扎西德勒”为总揽的文化旅游品牌矩阵。大力发展演艺经济、林卡经济、夜间经济、赛事经济,深化培育红色旅游、研学旅游、康养旅游、体育旅游等,加快开发更多具有西藏特点、文化特色的城市漫步、沉浸体验、AI伴游等新业态。开展“西藏人游西藏”等文旅消费提升行动,鼓励因地制宜推出品味文化游、美食体验游、一老一小游等特色营销活动。提升旅游区域应急救援保障能力,推进“绿色消费 文明旅游”“全程有氧”行动,做好旅游垃圾收集处置,加强旅游市场综合治理。“十五五”时期,力争文化产业产值年均增长15%以上、突破300亿元,实现人均旅游花费水平高于全国平均水平。

第四节 推动绿色矿业扩能提质延链增值

优化矿产资源开发利用布局,建设国家规划矿区和能源资源基地,构建产能、产地、产品储备相辅相成的矿产资源储备开发体系。实施新一轮找矿突破战略行动,加大战略找矿和地质勘查力度,有序推进铜、锂等战略性矿产开发,实现增储上产。推进找矿行动科技创新平台建设,实施地质装备更新工程。加强与兄弟省区协调合作,探索“区内集约开采+区外精深加工”的“飞地经济”开发模式,用好藏青工业园等平台,持续发展资源加工业,延长矿业中下游产业链条。加快推动先进适用的绿色采矿技术应用,实施“5G+数字矿山”工程,建设安全矿山、智慧矿山、绿色矿山,提高矿产资源开采回采率、选矿回收率、综合利用率。

第十二章 优化提升特色惠民产业

丰富延伸建筑建材、藏医药业、高原轻工业、边贸物流业等惠民产业内涵外延,探索拓展产业固边富民新路径。

第一节 打造建筑建材产业链群

围绕全区重大工程建设需求,推动水泥产业优化布局、降本增效,推动民爆行业安全有序发展。引导建材企业绿色转型升级,实施建材行业能效标杆引领工程和超低排放示范工程,积极推进绿色建材产品认证,培育高水平绿色建材产业集群。引进国内装配式建筑、绿色建材等龙头企业落户西藏,推动装配式建筑研发设计、部品部件生产、绿色建材生产、运输物流等全产业链融合发展,拓展装配式建筑和绿色建材应用场景,引导新建、改建城乡建筑采用绿色建材。深化工程建设项目审批制度改革,优化建筑市场信用评价制度,培育建筑业优质企业。到2030年,全区建筑业总产值预计达到1900亿元,建筑业增加值预计达到760亿元。

第二节 推动藏医药产业化规模化发展

实施藏医药振兴发展重大工程,统筹推动藏医药文化传承、资源保护和产业发展,打造藏医药全产业链。提升藏药材资源保护水平,制定完善藏药材采收、加工、生态种植和规模种植政策,加强珍稀濒危野生药用动植物保护和替代品研发,布局建设一批藏药材种养基地。加快提升藏药材加工转化率,加快藏药炮制工艺、疗效评价标准化研究,加快藏医药标准化体系建设。推动藏药规范化、品牌化发展,培育一批藏药产业龙头企业和专精特新企业。支持藏医药与旅游、文化、康养等深度融合,积极培育“藏医药+康养”“食药同源特色膳食”等融合发展新业态、新产品。

第三节 促进高原轻工业创品牌增效益

以“特色化、品牌化、绿色化、亲民化”为核心,构建高原轻工业产业体系。培育发展高原炊具产业,建立完善高原炊具技术和质量标准体系,支持炊具智能化、标准化生产制造。发展壮大天然饮用水产业,积极引进国内外知名包装饮用水(饮料)生产企业开发天然饮用水产品,增强“西藏好水”区域品牌影响力。大力发展藏香、唐卡、藏式家具、民族服饰、金属加工、藏毯、木雕、旅游商品等特色民族手工业,强化手工技艺非物质文化遗产传承保护,推动传统手工技艺与现代时尚元素相融合,支持手工业产品设计、制作工艺、品牌营销等创新。培育发展生物发酵制品、高原特色饮品和精制茶加工、皮革毛纺等产业。推进实施高原轻工业关键共性技术创新、标准体系建设、特色产业园区培育、原料基地建设、数字化改造赋能、轻工援藏等专项行动。

第四节 加快发展边贸物流业

完善边境口岸基础设施和交通网络,提升口岸通关能力,促进贸易便利化。培育和壮大本地贸易企业,聚焦日用品、农畜产品、“新三样”等产品,依托物流枢纽、陆港口岸、综合保税区、边境经济合作区、开发开放试验区、边民互市贸易区等开放型平台,优化升级货物贸易,提升内外贸一体化水平,积极打造面向南亚商品集散地。支持吉隆边境经济合作区等发展组装加工贸易。加强吉隆、普兰、樟木、亚东、里孜等边民互市贸易区规范化建设,完善重点边境县边贸市场基础设施,推动开放更多边贸点,进一步扩大传统边贸点开放范围。创新发展数字贸易,加快推进跨境电商发展,支持拉萨跨境电商综试区及海外仓项目。到2030年,对外贸易结构进一步优化,外贸进出口规模达到百亿元左右,特色优势产品出口额年均增长10%。加快物流基础设施补短板,实施国家综合货运枢纽补链强链,深化运输结构调整,促进物流各环节高效衔接,推动大宗货物和长途货物运输“公转铁”,着力降低物流仓储、转运、管理等环节费用,有效降低全社会物流成本。支持物流企业发展,力争建设运营3个区域性综合型物流中心、培育5家骨干交通物流企业。

第十三章 积极培育新兴产业和未来产业

前瞻布局数字经济、低空经济、氢氧产业、新型储能等新兴产业和未来产业。

第一节 发展数字经济

夯实数字化发展底座,大力推进数字经济高质量发展。充分激活数据要素价值,实施“数据要素×”行动,推动平台数据跨部门共享融合,试点推进公共数据授权运营,贯通数据资源多元归集、开发利用、应用创新、流通交易全链条,加速数据资源化、资产化。立足国家战略导向和区域发展基础,做优电信、软信、互联网、算力等基础型数字核心产业,探索布局高原适配数字硬件及零部件制造。探索培育各类智能无人设备高原应用场景,逐步引进高原无人机、智能设备、智能终端等数智终端产品,补齐数字制造产业短板。促进实数深度融合,实施“人工智能+”行动、绿色工业数字化转型行动等,推进新一代信息技术与高原特色产业融合应用,不断提升各领域数字化渗透率。着力培育一批数字化转型骨干企业,到2030年力争全区规上数字经济企业达到80家。加快数字政府、数字文化、数字社会、数字生态文明等数字西藏建设,推进公共服务和社会治理智能化。提升数字治理效能,优化数字化发展环境。

第二节 培育高原低空经济产业

推动建设布局合理、功能清晰、层次分明、规模适当的低空体系,推动低空经济、产品和应用服务融合发展。健全低空飞行保障、综合服务和监管体系,有序完善通用机场、直升机起降点等基础设施,优化低空基础设施布局网络。聚焦边境巡检、生态保护、生鲜运输等需要,因地制宜拓展低空应用场景,鼓励“通用航空+”“低空+”“无人机+”等多场景应用,扩大服务范围、提高服务水平。坚持“内培外引、梯次发展”,有序引导低空经济经营主体发展。支持无人驾驶航空器、高原航空器研发装配测试,以重大科研攻关为依托,培育发展高高原低空领域新技术、新模式、新业态。

第三节 协同推进其他新兴产业

逐步建立卫星遥感空间信息产业链,加快推进北斗导航定位基准设施与基础时空数据库建设,推动北斗规模化应用,加快北斗在高原卫星导航定位、地理信息及遥感等领域的应用与服务融合发展,构建面向全区各产业的“数据+平台+应用”时空数据综合服务体系。有序发展绿色低碳、稳定安全的氢氧产业,拓展氢氧产业应用场景,支持绿氢绿醇绿氨等技术攻关应用。追踪新型储能技术发展,促进清洁能源与新型储能一体化布局。

第十四章 着力提升服务业供给能力

聚焦现代化产业体系建设和居民消费升级需要,实施服务业扩能提质行动,扩大服务业有效供给,进一步提升服务效率和服务品质。

第一节 推动生产性服务业融合化发展

推进金融服务、科技服务、信息服务、商务服务、物流服务、工程咨询、环保服务、法律服务等现代服务业同特色优势产业深度融合,推动形成“产业+服务”新型产业生态,推进服务业数智化。依托重大工程,积极培育契合高原环境条件的科技创新、研发设计等服务业。强化科技创新和产业创新对接,大力提升基础软件、工业软件等关键软件供给能力。做好金融“五篇大文章”,完善高度适配的金融产品服务体系,引导驻藏金融机构聚合发展,持续提升金融服务质效,深入开展企业上市“格桑花行动”。持续开展“一起益企”中小微企业服务行动,护航中小微企业健康发展。

第二节 加快生活性服务业品质化发展

以提升便利度和改善服务体验为导向,促进生活性服务业高品质、多样化、便利化发展。加快发展医疗健康、教育培训、家政物业、养老托幼等服务业,加强公益性、基础性服务业供给。加快完善养老、托幼、家政等服务标准,健全生活性服务业认证认可制度,推动生活性服务业诚信化职业化发展。发展冰雪经济。发展高原特色体育产业,开展登山探险、徒步露营等户外运动,大力培育户外运动市场,推动国家级高原体育运动训练基地、高质量户外运动目的地建设,拓展环喜马拉雅户外运动赛事活动体系,协调推进体育与文化旅游等产业融合发展。

第十五章 丰富完善产业发展载体

提升各类园区、开发区综合效益,完善产业发展支持政策,促进产业集聚化、规模化、专业化发展,提升产业发展质量和竞争力。

第一节 构建完善产业发展平台

科学编制开发区发展规划,优化各类园区、开发区布局,立足资源禀赋、区位优势和市场需求,选择具有比较优势和发展潜力的产业作为主导产业,加大政策扶持力度,吸引上下游企业集聚,加快形成布局科学、分工合理、特色鲜明、优势互补的园区发展格局。推动交通、能源等基础设施与园区联动发展,引导人才、技术、资金等要素向园区集聚,提升园区经济能级和水平。支持有条件的园区开展零碳园区、高标准数字园区建设。聚焦园区产业方向,不断提升产业集聚发展效应,注重催生新产业、新业态、新模式,完善“研发-转化-应用”创新链条。结合城市更新,调整优化“小、散”地块,加强园区规模化、集约化开发和运营,实现运营共享、服务共享、资源共享。创新体制机制,剥离园区社会事务管理职能,建立科学的管理体系,做实园区运营机构,强化政企协同,提升园区专业招商、创业孵化、成果转化等专业服务能力。

第二节 完善产业发展支持政策

落实西部地区鼓励类产业目录和国家各项财政、税收、金融优惠政策,完善高原特色产业综合扶持政策。积极争取开发性、政策性金融支持,鼓励商业银行加大信贷投放力度,开发具有西藏特色的金融产品和服务,增强服务实体经济能力。发挥自治区产业资金撬动作用,促进产业建链、稳链、补链、延链、融链、强链。积极推进地产产品研发推广应用,对本土资源加工类产品出藏运输费用给予财政补贴,增强保持产业链供应链稳定能力,加强供需动态匹配。构建有利于新技术、新产品、新业态、新模式发展的政策环境。

第六篇 坚持创新驱动发展 培育发展新质生产力

深入实施创新驱动发展战略,一体推进教育科技人才发展,提高创新体系整体效能,推动科技创新与产业创新深度融合,以创新驱动高质量发展,不断催生高原新质生产力。

第十六章 提升教育支撑能力

围绕科技创新、产业发展和国家战略需求协同育人,优化高校学科设置和专业布局,提高高等教育质量,增强职业技术教育适应性,夯实科技创新和人才培养根基。

第一节 发展壮大高等教育

落实教育强区规划纲要,实施高等教育振兴行动计划,推进高等教育综合改革试点,分类推动高校改革发展,有序扩大优质本科和硕博士招生规模,稳步推进高等教育资源提质扩容。加快建设高原特色优势学科,增设或调整升级一批与新技术、新业态、新模式相适应的专业,实施一流学科培优行动,加大高水平研究型大学建设力度,推动科研协同创新,加快推进“双一流”“双高”建设。深化高等教育“团队式”对口支援,提高人才培养能力。扩大教育对外开放,办好留学生教育。支持高校改善学生宿舍等办学条件。

第二节 提升职业教育发展水平

加快构建职普融通、产教融合的现代职业教育体系,推动中等职业教育与普通高中教育融通发展,鼓励中等职业学校与高等职业学校、本科院校衔接培养,建立国家战略需求牵引的专业动态调整机制。实施中等职业教育“双优”计划,支持地(市)办好标准化特色中等职业学校。扩大高等职业教育办学规模,优化实施“双高”计划,提升关键办学能力。积极推进本科层次职业教育,鼓励应用型本科高校举办职业技术学院或开设职业技术专业。深化职业教育招生考试制度改革,完善文化素质与职业技能相结合的职业教育考试招生制度。深化产教融合,培育建设一批市域产教联合体、行业产教融合共同体。拓宽职业学校学生发展渠道,在升学、就业、落户、职业发展等方面创造公平环境。

第十七章 打造青藏高原区域科技创新高地

全面融入国家科技创新体系建设,面向科技前沿、面向经济主战场、面向国家重大需求、面向人民生命健康,完善科技创新体系,提高创新链整体效能。

第一节 增强区域科技力量

构建完善区域科技创新体系,围绕高原特色农牧、清洁能源、绿色工业、高原医学、生态环境、藏医药、智慧矿山、低空经济等重点领域,加快部署实施重大科技任务,加快场景培育和开放,分领域建设高原特色作物、生态修复技术、清洁能源应用中试试验平台,加强高原适用关键核心技术、关键共性技术、社会公益性技术攻关。积极争取国家布局重要科技基础设施和相关科研机构,保障国家川藏铁路技术创新中心、国家雅下水电技术创新中心建设。强化科技基础条件建设,重塑高原特色创新平台体系,积极谋划布局一批自治区级重点实验室、技术创新中心等科技创新平台基地,自治区科技创新平台基地突破120家,探索建立西藏高等研究院。推进科技创新与产业创新深度融合,支持“链主企业/龙头企业+高校/科研院所”组建创新联合体,协同攻关产业关键技术,推进高新技术产业开发区、农业科技园区、科技成果转移转化示范区建设。

第二节 提升企业科技创新能力

(上接第五版)

第三节 完善科技创新制度体系

深化科技管理体制改革,强化规划政策引导和创新环境营造,完善科技创新基础研究投入支持机制。完善重大科技项目立项和组织管理方式,实行“揭榜挂帅”、“赛马”等制度,健全奖补结合的资金支持机制。坚持“破四唯”和“立新标”相结合,健全符合科研活动规律的分类评价体系和考核机制。提升知识产权综合管理效能。上线西藏科技成果转化服务平台,推动科技成果转化示范,完善产学研合作共建科技创新成果转化平台。深化科技创新交流合作,积极融入区域科技创新中心建设,探索科技“小组团”援藏,加强部区、院区科技合作,加强国际科技交流合作。

第十八章 激发人才创新活力

坚持人才第一资源的战略定位,加强人才强区建设,深入实施“育引用留”工程,建设数量充足、素质优良、结构合理、服务长治久安和高质量发展的高原适用人才队伍,营造创新创业新生态。

第一节 扎实做好人才“育引用留”文章

建立健全以自治区“珠峰英才”计划为核心、地市人才计划为支撑的分层人才培养体系,加强创新型、应用型、技能型人才培养,培养一批西藏工匠,完善人才成长跟踪评估机制。健全人才引进工作机制,精准对接全区重点产业和民生事业发展需要,加大高层次和急需紧缺人才引进力度,鼓励支持民营企业引进技术技能型人才。完善人才服务保障机制,完善党委联系服务专家工作,打造“珠峰英才卡”服务品牌和“一站式”人才服务平台,持续优化用才留才政策环境。加大人才开发投入力度,健全政府、企业、社会多元投入机制。

第二节 激励人才更好发挥作用

持续深化人才发展体制机制改革,健全以创新能力、质量、实效、贡献为导向的人才评价机制,推进人才分类评价。建立以信任为基础的人才使用机制,统筹用好本地人才和引进人才,推动内外人才相互促进、共同成长。完善人才流动政策,促进人才资源合理流动、高效配置,鼓励引导人才向边境地区和基层一线流动。加大人才表彰奖励力度,引导推荐优秀人才专家参政议政,提升人才社会价值。支持青年科技人才创新创业。大力弘扬新时代科学家、企业家精神,强化科技法治、伦理、诚信、安全建设,倡导敬业、精益、专注、宽容失败的创新创业文化,完善试错容错纠错机制。

第七篇 强化发展和保障功能 健全内畅外联现代化基础设施体系

统筹存量和增量、传统和新型,加快“五网一能力”建设,构建先进适用、系统完备、集约高效、安全绿色的现代化基础设施体系,为现代化建设提供坚强支撑。

第十九章 健全综合立体交通网

完善交通设施,提高交通服务效能,加强跨区域统筹布局、跨方式一体衔接,形成区域联通、城际畅通、城乡贯通、方式融通的现代化高质量综合立体交通网。

第一节 提升交通综合运输服务能力

构建“三横三纵”综合立体交通网主骨架,打造由京藏通道、川藏通道组成的复合型、大容量“十字型”主干通道,由川藏北通道、沿边通道、青藏滇通道、新藏通道组成的多出口、多路线“井字型”次干通道,有效提升对外联通能力。构建多层一体交通枢纽群,打造拉萨-山南一体化综合交通核心枢纽群,推进建设贡嘎国际机场综合交通枢纽,建设日喀则、昌都副中心综合交通枢纽和林芝、那曲、阿里区域综合交通枢纽。加强边境陆路口岸(通道)枢纽建设。

图2 “三横三纵”综合立体交通网主骨架示意图

第二节 推进重点交通设施建设

加快铁路骨干通道建设,推动铁路电气化和扩能改造。加快推进青藏、川藏、滇藏、新藏“四向入藏”公路主通道提级提质,推动青藏通道高等级公路开工建设。完成普通国省道重点路段提质改造升级,实现国道全部黑色化,实施省道新改建工程。持续推进“四好农村路”建设,实现具备条件的行政村100%通硬化路。建设干支衔接的航空网,新建一批运输机场、通用机场及直升机临时起降点,提升航空运输服务能力。

第二十章 构建高原现代物流网

立足服务实体经济和人民群众需求,以物流提质增效降本为核心,完善综合性、专业性物流枢纽设施建设,补齐农牧区物流设施短板,融入“通道+枢纽+网络”现代物流运行体系。

第一节 推进综合物流设施建设

持续推进拉萨陆港型、日喀则(吉隆)陆上边境口岸型国家物流枢纽建设,加快培育山南空港型国家物流枢纽,提升枢纽辐射能级。加强拉萨国家骨干冷链物流基地、产销冷链集配中心建设,补齐前端和末端冷链物流设施短板,形成覆盖全区高效衔接的三级冷链物流网络。布局建设区域物流枢纽设施,支持日喀则、昌都、林芝、那曲、阿里等地(市)建设一批公共服务型物流园区、物流中心。引导物流设施实施“数字化”升级改造,加快建设西藏物流公共信息平台。支持物流绿色发展,积极推广采用环保型包装材料及新能源物流装备应用。

第二节 提升专业物流服务能力

完善专业化物流枢纽港站,重点推动寄递物流、大宗物流、工程物流、应急物流等专业领域提质增效。完善邮政快递服务网络,布局一批电商快递物流园区,规划建设拉萨国家邮政快递枢纽,加快城市快递末端网点建设,强化末端网点共享共用。支持昌都江达县、拉萨尼木县、墨竹工卡县、日喀则谢通门县、昂仁县、阿里改则县等主要矿区推进矿区集疏运设施和物流中心建设。强化重大工程物流保障能力。完善应急物流体系,提升突发事件物资响应水平。

第三节 健全完善乡村物流体系

持续完善三级商贸物流服务体系,支撑城乡双向物流供应链组织和个性化服务,全面助力扩大内需和提振消费。加快县级商贸流通中心建设,推动大型超市、连锁便利店等向乡镇延伸,构建覆盖县、乡、村的商贸流通网络。改造提升县城寄递物流配送中心,加强乡镇邮政局(所)和村级寄递物流综合服务站建设,实现农牧区邮政快递服务全覆盖。深化邮快、快快、邮快销、客货邮合作,建立寄递包裹惠农补助机制,促进工业品下乡和农产品进城双向流通。

第二十一章 完善电力油气网

补齐能源基础设施短板,完善电力油气网,促进多能互补,推动实现煤炭、石油消费达峰,加快构建新型能源体系。

第一节 建设完善电力保障体系

加快内需支撑性水电项目建设,统筹布局光伏、光热、风电、地热等新能源资源开发,加快抽水蓄能电站建设和新型储能技术推广应用,优化电源结构,建立清洁能源基地电力留存机制,提升电力保供和清洁能源消纳能力。持续推动电网建设,加强与周边省区电网互通,推进500千伏主网架加强延伸,优化220千伏电网网架,继续实施城网改造和农网巩固提升工程,加快补齐大电网未覆盖村镇供电保障短板,提升电力互补互济能力及边远地区供电能力。

第二节 强化油气供应保障能力

推进油气勘查,建立工作协调机制,实施重大科技专项,加快推进基础地质调查和油气资源综合评价。深化论证青藏天然气管道工程建设,推进拉萨市天然气储备库建设,推进成品油国家战略储备库和地方成品油储备库建设。

第二十二章 建设现代水网

优化水资源配置体系,完善水旱灾害防御体系,加强水生态保护治理,推进现代水网建设,全面提升水资源节约集约利用水平和水安全保障能力。

第一节 加强骨干水网建设

立足流域整体和水资源空间均衡配置,推进“四江一河”骨干水网建设,加强水资源节约集约利用,构建协同发展、连通互济的综合水网。加强自治区水网与国家水网和市县水网衔接,加快推进水网骨干工程建设,推进一批打基础、管长远、惠民生的重点水源工程和引调水工程建设。着力优化城乡供水保障格局,加强城镇常规、备用水源建设,全面推进农村供水“3+1”标准化建设和管护。大力推进灌区建设和现代化改造,着力提升灌溉保证率。加强水资源战略储备研究论证。

第二节 提升水旱灾害防御能力

筑牢抵御洪水灾害防线,加快完善流域防洪工程体系、雨水情监测预报体系、水旱灾害防御工作体系。以流域为单元推进雅鲁藏布江等江河治理,加强城镇防洪体系建设,重要城区防洪标准达到50-100年一遇,县级中心城区防洪标准达到30年一遇,统筹安排病险水库除险加固、重点区域山洪灾害防治、高原湖泊灾害风险防治。加强水利监测感知能力建设,推进数智水利建设。

图3 “四江一河”骨干水网示意图

第三节 强化水生态保护修复

统筹水灾害、水资源、水环境、水生态治理,加强重要江河湖泊保护治理。强化河湖水域岸线管控与保护,常态化做好生态流量监测与监管。实施重要江河源头区水生态保护修复工程,加快实施年楚河、雅砻河等复苏行动,推进雅鲁藏布江中游、拉萨河干流等水生态修复。加强水源涵养与水土保持监管,加强水土流失预防保护和综合治理。

第二十三章 建设新型基础设施网

积极推动物联网、移动互联网、人工智能、大数据等技术应用,打造符合西藏实际的新型基础设施网。

第一节 适度超前布局新型基础设施

加快新一代通信基础设施建设,持续加强5G基站建设和千兆光网覆盖,有序推进5G-A和万兆光网部署应用。支持可信数据空间发展,建设完善自治区一体化新型数字基础。加快无线电基础设施建设。适度超前布局低空智能网联系统,谋划布局建设垂直飞行器起降站点,布设增强型北斗基站,开展数字空域管理。加快交通、能源、市政等传统基础设施数智化改造。加快物联网应用布局,深入推进工业互联网,着力推进智慧城市、智慧交通物流、智慧能源、智慧环保建设。

第二节 加快网络信息技术应用

推动5G网络赋能高原特色产业数字化转型和公共服务数字化普惠升级。深入实施“信号升格”专项行动,深化电信普遍服务和“宽带边疆”建设,加强乡村宽带网络建设,提升国省道等交通要道沿线移动网络覆盖水平。大力推广使用卫星通信。建设运行拉萨市国家级互联网骨干直联点,深入推进IPv6规模部署和应用。

第二十四章 增强基础设施安全保障能力

持续推进“平战结合,平急两用”基础设施建设,全面提升基础设施安全保障能力。

第一节 加快构建战略物资储备体系

深入推进粮食购销和储备管理体制机制改革,构建与区情、粮情相适应的粮食和应急物资储备安全保障体系。加强政府储备粮食仓储设施建设,在重点地区、薄弱地区新建粮食储备库,改造现有仓储设施,提升粮食存储能力。加强在库粮食质量监管,完善粮食质量追溯体系建设。健全完善物资储备体系,建成国家区域性公路交通应急装备物资阿里、那曲储备中心,支持救灾物资储备、应急医疗物资储备、生活保障物资储备等区域库建设,提高物资分类存储和管理效率,增加高原抗寒保暖物资、医疗急救设备、应急通信设备等储备。

第二节 增强基础设施安全能力

提高工程安全质量,完善覆盖基础设施规划、设计、建设、运营、维护、更新等各环节的全生命周期发展模式,加强全过程质量监管,强化工程质量保障和源头管理,推进老旧设施更新。增强基础设施韧性,提升重大基础设施防护设计标准,推动安全配套设施、关键部位防护设施与主体工程同步设计建设运营。加强监测预警处置能力,强化基础设施分级分类管控和安全风险评估,推进智能化感知设施建设。

第八篇 全面深化改革 构建高水平社会主义市场经济体制

聚焦亟待破解的重大体制机制问题,注重系统集成,注重改革实效,进一步全面深化改革,为建设社会主义现代化新西藏提供强大动力和制度保障。

第二十五章 深化重点领域改革

以经济体制改革为牵引,强化重点领域和关键环节改革,提升改革综合效能。

第一节 深化国资国企改革

持续深化落实“五权”部署要求,谋划实施新一轮国企改革行动,健全市场化经营机制,优化企业管理运营体系,完善国资国企监督管理体制,做强做优做大国有企业和国有资本。聚焦主责主业做强主营业务,加强战略性重组和专业化整合,推动国有资本“三个集中”,持续推进国有经济布局优化和结构调整,更好服务现代产业体系建设。完善分类考核评价体系,强化科技创新成果转化应用,打造高高原原创应用技术策源地,因地制宜发展新质生产力,不断增强国有企业核心功能、提升核心竞争力。完善中国特色现代企业制度,大力实施“三优”企业培育行动,发挥典型引路示范带动作用。健全与中央企业、兄弟省份优秀国企合作长效机制,创新合作模式。

第二节 促进要素市场化配置改革

优化配置技术、管理、资本和数据等各类生产要素,提升全要素生产率。健全促进资源高效配置的市场价格形成机制,加强价格总水平调控,统筹推进水、能源等领域价格改革,优化居民阶梯水价、电价、气价制度,健全公用事业价格机制,推进输配电价改革,推进电力市场化改革,多措并举降低工商业用电成本。出台公共数据管理办法,探索开展公共数据授权运营,加快培育数据要素市场。全面推进不动产登记改革,盘活用好低效用地、闲置房产、存量基础设施。深化投资审批制度改革,优化政府投资结构,加强政府投资全过程管理,推行容缺受理及项目联审联批、联合验收等举措,提升审批便利度。坚持投资于物与投资于人相结合,加强人力资源开发和人的全面发展投资。规范实施政府和社会资本合作新机制,建立政府投资支持基础性、公益性、长远性重大项目建设长效机制,提高政府投资效益,激发社会资本投资活力。建立“资源开发-利益共享”机制,推动从“经济补偿”转向“发展权补偿”。

第三节 深化财税金融体制改革

发挥积极财政政策作用,加强财政资源和预算统筹,强化自治区重大战略任务和基本民生财力保障。系统推进零基预算改革,构建“2+1”现代财政综合管理体系,统一预算分配权,优化财政支出结构,加强预算绩效管理,一体推进政府采购、财政投资评审等管理改革,进一步健全财会监督体系和工作机制,完善政府债务管理机制。推动涉税改革任务,进一步规范非税收入管理,贯彻落实税收优惠政策、国家对重点领域和关键环节支持机制。深化金融供给侧结构性改革,健全完善现代金融服务体系,强化金融监管,完善风险防范化解体系。

第二十六章 激发经营主体活力

加快转变政府职能,进一步优化营商环境,加快建立企业自主经营、公平竞争、商品和要素自由流动的现代市场体系,培育更有活力、创造力和竞争力的经营主体。

第一节 积极融入全国统一大市场

贯彻落实“五统一、一开放”要求,全面融入全国统一大市场建设,健全积极融入全国统一大市场制度机制。增强宏观政策取向一致性,建立健全公平竞争审查抽查、考核、公示和第三方评估制度,实行统一的市场准入制度,消除要素获取、资质认定、招标投标、政府采购等方面壁垒,破除地方保护和市场分割,建立市场准入壁垒投诉和回应机制,严格落实“全国一张清单”管理模式。加快转变政府职能,持续深化行政审批制度改革,加大简政放权力度,建立健全“高效办成一件事”重点事项清单管理机制。加快政府数字化转型,推动全区政务服务综合数据共享,完善一体化政务服务平台功能,推动更多政务服务事项实现全流程网办、一网通办。强化对行政审批中介服务机构及从业人员执业全过程管理。全面推进法治政府、诚信政府建设,统一市场监管执法,推进跨部门综合监管,健全规范涉企执法长效机制,防止和纠正违规异地执法和趋利性执法,规范涉企行政检查,加强质量监管,完善行政裁量权基准制度,形成优质优价、良性竞争、公平高效的市场秩序。完善社会信用体系,落实公共信用信息目录和失信惩戒措施清单。

第二节 大力促进民营经济高质量发展

坚持和落实“两个毫不动摇”,落实民营经济促进法,完善各种所有制企业依法平等使用资源要素、公开公平公正参与竞争、同等受到法律保护的政策措施。完善涉企收费目录清单制度,建立完善拖欠企业账款预防和清查与审计、督查、巡视等常态化对接机制。推进基础设施竞争性领域向经营主体公平开放,完善支持民营企业参与政府重大项目和重点产业链项目建设长效机制,建立项目建设计划和招投标信息公开机制,提高民间投资比重,激发民间投资活力。支持中小企业和个体工商户发展,推动大中小企业协同融通发展。推进中小企业信用建设,完善信用修复机制。改善小微企业融资环境,落实政府性融资担保降费奖补、增量奖励等相关财政金融政策,常态化推进支持小微企业融资协调工作机制,提升民营企业融资效率。依法保护民营企业和民营企业家合法权益,加强涉企强制措施的司法监督,依法严厉打击涉及侵犯民营企业知识产权、制售伪劣商品犯罪活动。健全政府与企业常态化沟通协商机制,构建亲清政商关系。

第三节 大力促进招商引资

持续强化招商引资顶层设计,构建完善全区“一盘棋”招商体制机制。聚焦产业链重点领域、薄弱环节和重大项目精准招商,围绕培育支柱产业和新兴产业,全面梳理产业链招商图谱和目标企业清单,谋划储备优质项目。拓展招商引资方式,强化数字化招商、援藏招商、园区招商,激发以商招商活力,提升招商精准度和成功率,推进招商引资从“项目引进”向“生态构建”跃升。发挥招商引资正向溢出效应,引进先进技术、管理促进产业转型升级,推动更多企业落地入场,助力群众“家门口”稳定就业。建立综合效益评价机制,加强评价结果公开和应用。

第九篇 深化开放合作 积极促进向南开放与向东融入

贯彻落实国家高水平开放总体战略,服务融入高质量共建“一带一路”,深入实施新时代西部大开发战略,建设面向南亚开放的重要通道,加强区域合作,更好融入国内国际双循环。

第二十七章 打造面向南亚开放的重要通道

优化完善开放格局,落实推进高水平对外开放政策措施,促进全方位务实开放合作。

第一节 优化完善开放格局

构建“一中心引领、东西两翼支撑、多口岸联动”的开放格局。以拉萨为中心引领,完善拉萨航空口岸和物流枢纽功能,加强国际文化交流,不断扩大对外经贸合作。以昌都和日喀则为东西两翼支撑,昌都以文旅融合、交通互联和区域电力合作为主要抓手,融入成渝地区双城经济圈和长江经济带,推动跨省区域合作;日喀则推进陆上边境口岸型国家物流枢纽建设,依托国际陆地港设立保税监管仓,提升对外贸易便利化水平,着力优化贸易结构、扩大贸易规模。加强吉隆、樟木和普兰口岸建设,完善货物查验、仓储、物流配送等配套设施,提升里孜口岸通关能力,推动陈塘、日屋口岸列入国家口岸开放计划,有序推进亚东边贸通道建设。加快实施智慧海关建设,推动边境口岸监管服务数字化转型、智能化升级,完善区(港)口岸一体化通关模式,加强口岸与腹地、口岸与园区联动,打造“口岸枢纽+通道+贸易+产业”的口岸经济。

第二节 完善开放合作平台建设

推动拉萨综合保税区、拉萨跨境电子商务综合试验区、吉隆重点开发开放试验区等对外开放平台建设,加快推进日喀则国际陆地港、吉隆边境经济合作区建设,开展设立中国(西藏)自由贸易试验区研究。提升中国西藏发展论坛、中国西藏旅游文化国际博览会、中国西藏“环喜马拉雅”国际合作论坛、跨喜马拉雅国际公路自行车极限赛、南迦巴瓦论坛等国际影响力。

第三节 促进全方位多元化开放合作

加强国际贸易和投资合作平台、国际规则对接窗口、跨境产业链供应链合作纽带建设,积极参与共建“一带一路”。完善联通尼泊尔等周边国家的交通、物流、口岸、能源、信息等基础设施条件。加强区岸联动,提高国际物流效率,打造南亚班列公铁联运品牌。深化国际友城合作,推进友好城市关系提质增效。完善中尼边境贸易与合作事务协调机制,不断加强与南亚国家在文化旅游、经贸、农牧业以及医疗、教育、科研、金融等方面的交流合作,促进民间交流,打造我国与南亚深化人文交流的纽带。

第四节 加快推进制度型开放

稳步扩大对外开放,推动对外开放区域政策落地实施,优化公安和边境检查站点布局。健全外商投资服务保障体系,深入实施外商投资准入前国民待遇加负面清单管理制度。提升贸易服务和支持水平,大力发展服务贸易。提升出口退税便利水平,健全海外综合服务体系,助力企业高质量“走出去”。推动实施拉萨贡嘎国际机场口岸签证业务,大力提升境外人员进藏服务平台建设水平。简化赴边境地区审批手续,扩大对国内游客开放程度,推行边民出入境证件电子化,进一步放宽边境居民持边民证跨境从事边民互市贸易政策。推动中不民间贸易恢复工作。

第二十八章 推动对口援藏工作高质量发展

坚持在事关社会主义现代化新西藏建设的根本性、长远性、基础性问题上聚力用劲,强化精准援藏,健全经济援藏、智力援藏、就业援藏、民生援藏对接机制,推动新时代对口援藏高质量发展。

第一节 提高对口支援综合效益

抓好规划编制和政策统筹,加强对口支援规划与西藏各类规划的衔接。推进援藏项目和资金进一步向民生、基层倾斜,推动各民族交往交流交融和文化浸润走深走实,精准助力边境地区建设发展。重点支持农牧业、农产品加工业、藏医药产业、乡村旅游业、民族手工业等特色优势产业,培育壮大龙头企业、合作社等经营主体,有序承接产业转移,促进群众就业增收,探索合作共建园区。加大市场支援,完善物流体系、培育产品品牌、丰富营销渠道、开拓国内市场,为高原经济高质量发展注入新动力。

第二节 拓宽对口支援模式渠道

(上接第六版)

第二十九章 积极融入国内国际双循环

坚持扩大内需,强化区域合作,以新需求引领新供给,以新供给创造新需求,深入实施提振消费专项行动,培育新的消费增长点,加快服务和融入新发展格局。

第一节 积极扩大区内消费

以放宽准入、业态融合为重点扩大服务消费,促进生活服务消费,支持发展特色餐饮,支持增加优质运动项目和特色体育赛事供给,优化演出活动审批流程。强化消费品牌引领,推动商贸消费焕新升级,支持知名品牌企业、老字号、连锁企业在藏开设品牌首店、直营门店,大力发展即时零售、数字消费、共享经济、首发经济、文创消费等新型消费业态,培育消费新增长点。完善城乡消费设施,改造升级城市商业街区、商圈、商业中心等,支持县域商业体系建设。优化实施消费品“以旧换新”政策,加大直达消费者的普惠政策力度,促进大宗耐用消费品绿色化、智能化阶段性升级,促进家电更新消费,支持特色商品消费、人工智能消费。落实带薪错峰休假。增加政府资金用于民生保障支出。营造放心消费环境,完善质量标准、信用约束、综合治理、消费维权等制度。

第二节 加强区域交流合作

对接国家区域发展战略,深度参与区域协作,积极探索与援藏省市和毗邻省市建立健全跨区域合作交流机制和平台,拓展发展空间。建立跨区域产业园区合作和利益共享机制,有序承接东中部地区先进技术和产业转移,支持以“飞地园区”方式开展产业合作,支持藏青工业园区先行先试。积极融入成渝地区双城经济圈,对接融入西部陆海新通道,开通并加密连接西部陆海新通道的铁路货运班列,打通“西藏-重庆/成都-东盟”的铁海联运线路,提升跨区域互联互通水平,融入国内大市场。用好港澳国际开放平台,积极加强与港澳合作。

第十篇 统筹推进新型城镇化和乡村全面振兴 提升城乡协调发展水平

深入实施以人为本的新型城镇化战略,提高农业农村现代化水平,促进城乡共同繁荣发展。

第三十章 推进以人为本的新型城镇化

全面践行人民城市理念,因地制宜、分类施策,协调推进新型工业化和新型城镇化,加快形成具有西藏特色、城乡居民共享现代文明生活的新型城镇化发展路径。

第一节 完善城镇体系和空间布局

构建以城镇圈为主体形态,大中小城市和小城镇、边境城镇协调发展的城镇格局。优化重点发展地区城镇形态,实施现代化城镇圈培育行动,引导产业和人口向城镇圈集聚,强化城镇圈公共服务同城化供给,推动通勤便捷高效、产业梯次配套、生活便利共享。构建“1+2+N”城镇体系,支持拉萨-山南组团进入Ⅱ型大城市行列;支持林芝市、日喀则市进入中等城市行列,推动巴宜-米林、桑珠孜-白朗-江孜一体化发展;支持昌都、那曲进入Ⅰ型小城市行列、其他城镇进入Ⅱ型小城市行列。扎实推进以县城为重要载体的新型城镇化,实施大县城建设行动,加快补齐交通干线、区域重要节点县城市政基础设施和公共服务短板,提高吸纳新增城镇人口、服务周边农村地区人口的能力。

第二节 提升农牧业转移人口市民化质量

进一步深化户籍制度改革,实行经常居住地登记户口制度,全面放开县城区及建制镇落户政策,放宽集体户设立条件,优化户籍迁移流程。推行由常住地登记户口提供基本公共服务制度,推动城镇基本公共服务常住人口全覆盖。完善农牧业转移人口多元化住房保障体系,将符合条件的农牧业转移人口纳入住房保障范围。健全灵活就业人员、农牧民工、新就业形态人员社保制度,有序推进居住证持有人在常住地申办最低生活保障。健全完善农牧业转移人口市民化奖励机制、城镇建设用地增加规模与吸纳农牧业转移人口落户数量挂钩机制,探索“钱随人走”机制。

第三节 建设人民满意的高原城镇

坚持城市内涵式发展为主线,优化城镇职住平衡的生活空间、创新引领的产业空间、绿色低碳的生态空间,大力推动城市结构优化、动能转换、品质提升、绿色转型、文脉赓续、治理增效,建设创新、宜居、美丽、韧性、文明、智慧的现代化城镇。注重存量提质增效,实施城市更新和安全韧性提升行动,支持拉萨、日喀则、江孜、萨迦等历史文化名城、名镇保护提升,老旧小区、老旧街区、老旧厂区、城中村等更新改造,系统更新改造给排水等城市地下管线管网。牢牢守住城市安全底线,实施城市生命线安全工程,加强城市洪涝治理。建设完善垃圾、污水处理体系和公共厕所,健全运维保障机制。

第三十一章 推进乡村全面振兴

以提升乡村产业发展水平、乡村建设水平、乡村治理水平为重点,千方百计推动农牧业增效益、农牧区增活力、农牧民增收入,推动农村基本具备现代生活条件。

第一节 提高农牧业综合质量效益

建立健全耕地保护制度,严格耕地总量管控和“以补定占”。推动高标准农田及其配套工程、农业防疫防灾减灾设施建设,逐步把具备条件的永久基本农田建成高标准农田。坚持藏粮于地、藏粮于技,确保粮食安全责任落地。创新农牧业绿色发展体制机制,推进农业面源污染防治,推进受污染耕地安全利用,加强农用地土壤重金属污染修复治理。因地制宜推进撂荒地复耕复种。保护和调动农民务农种粮积极性,强化价格、补贴、保险等政策支持和协同。建立完善高效便捷的农牧业社会化服务体系。统筹农作物病虫害监测防控基础设施和人才队伍建设,加强重大动物疫病和人畜共患病防控。坚持做好“土特产”文章,优化乡村特色产业布局,加快发展乡村种养业、产品加工流通业、休闲农业、乡村服务业,推进农牧产业融合发展。

第二节 建设宜居宜业高原和美乡村

学习运用“千万工程”经验,完善党委领导、政府负责、民主协商、社会协同、公众参与、法治保障、科技支撑的现代乡村治理体系,加快构建共建共治共享的乡村治理格局。统筹农村生产、生活、生态空间布局,加快推进乡镇和村庄规划编制,科学规划村庄基础设施和公共服务布局,提高农村基本公共服务水平。开展分类有序、片区化推进乡村振兴,加强乡村生态环境治理,实施农村人居环境整治提升,因地制宜实施农牧区改厕、生活垃圾处理、生活污水治理和村容村貌提升。加快补齐农村现代生活条件短板,创造乡村优质生活空间,加快数字乡村建设。促进文明乡风建设,推进农村移风易俗。按照“村美、民富、产业兴、班子强”标准,力争建设1000个高原和美乡村。

第三节 坚决守牢不发生规模性返贫致贫底线

持续巩固拓展脱贫攻坚成果,加快补齐农村基础设施短板,巩固提升“三保障”和饮水安全保障成果,优化布局产业发展所需配套设施,加强易地搬迁后续扶持并完善相关政策。强化开发式帮扶,增强内生动力,抓好帮扶对象稳岗就业,盘活帮扶产业。加强预警、精准施策,完善覆盖农村人口的防止返贫监测预警信息系统。统筹建立常态化防止返贫致贫机制,坚决守牢不发生规模性返贫致贫底线。

第三十二章 促进城乡融合发展

完善城乡融合发展体制机制和政策体系,坚持以工补农、以城带乡,促进城乡要素双向自由流动和公共资源合理配置,缩小城乡发展差距和居民生活水平差距。

第一节 深化农业农村改革

落实农牧区“三个长期不变”政策,完善农村承包地“三权分置”制度,进一步放活承包地经营权,完善对被征地农牧民合理、规范、多元保障机制,完善土地租赁、转让、抵押二级市场。加快房地一体的宅基地确权颁证,全面推进宅基地和农民住宅建设联审联办。建立城乡统一的建设用地市场,稳步推进农村集体经营性建设用地入市,允许农村集体在农民自愿前提下,依法把有偿收回的闲置宅基地、废弃的集体公益性建设用地转变为集体经营性建设用地入市。深化农村集体产权制度改革。依法维护进城落户农牧民土地承包权、宅基地使用权、集体收益分配权,允许农户通过出租、入股、合作等方式盘活利用住房,探索进城落户农牧民集体收益分配权自愿有偿退出途径。

第二节 促进城乡要素双向流动

推动基础设施向乡村延伸,加快补齐城乡基础设施短板,实施农房抗震改造、污水垃圾专项整治、供水提质改造、供暖供氧等工程。推进城乡电网均等化发展。推进城乡基本公共服务普惠共享,推进县域公共服务设施提标扩面,完善城乡统一的基本养老保险制度,统筹城乡低保制度。促进城乡义务教育和基本医疗均衡发展,改善乡村小规模学校和乡镇寄宿制学校条件。健全农村金融服务体系,依法合规开展农村集体经营性建设用地使用权、集体林权、承包地经营权、集体资产股权等担保融资。允许入乡就业创业人员在原籍地或就业创业地落户并享受相关权益。

第十一篇 持续保障和改善民生 扎实推进共同富裕

聚焦人民群众最关心最直接最现实的利益问题,前瞻布局适应人口变化的公共资源配置,加强普惠性、基础性、兜底性民生建设,进一步提升各族群众的获得感、幸福感、安全感,扎实推进共同富裕。

第三十三章 促进高质量充分就业

深入实施就业优先战略,千方百计扩大就业容量、提升就业质量,保障劳动者待遇和权益,促进高质量充分就业。

第一节 健全精准高效就业公共服务体系

健全覆盖城乡的就业公共服务体系和就业创业促进机制,加强就业创业公共服务平台建设,提高就业服务数字化智能化水平,加强就业影响评估和监测预警。加大就业服务资源向基层延伸、向农牧区覆盖、向边境地区和就业困难群体倾斜,促进区域间就业均衡发展。推动技工教育发展,推行终身职业技能培训,建设公共实训基地、高技能人才培训基地、技能大师工作室,鼓励企业建设职业技能培训基地,推动培训资源共建共享,增强劳动者的综合素质和技能水平。加强劳动者权益保障,健全劳动合同制度和劳动关系协调机制,完善欠薪治理长效机制和劳动争议调解仲裁制度,建立新业态从业人员劳动权益保障机制。

第二节 促进重点群体充分就业

健全就业需求调查和失业监测预警机制,统筹用好就业补助资金和失业保险基金,完善困难人员就业援助制度,加强对大龄、残疾、较长时间失业等就业困难群体的帮扶,确保零就业家庭动态清零。优化调整高校毕业生就业创业优惠政策,实施未就业和未稳定就业高校毕业生就业能力提升行动,推进高校毕业生市场化、多元化就业,推进就业援藏、“组团式”区外就业,增强高校毕业生区外就业服务保障。完善促进创业带动就业机制,推动灵活就业、新就业形态健康发展,全面清理各类限制性政策,增强劳动力市场包容性。加强产业和就业协同,支持吸纳就业能力强的服务业、中小微企业和劳动密集型企业发展,注重发展技能密集型产业,着力解决结构性就业矛盾。“十五五”时期实现城镇累计新增就业25万人次。

第三十四章 提升城乡居民收入水平

坚持按劳分配为主体、多种分配方式并存,完善按要素分配政策制度,持续提高低收入群体收入,扩大中等收入群体,更加积极有为地促进共同富裕。

第一节 完善收入分配制度

坚持居民收入增长和经济增长基本同步,完善三次分配协调配套制度体系。提高劳动报酬在初次分配中的比重,促进多劳者多得、技高者多得、创新者多得。完善劳动者工资决定、合理增长、支付保障机制,推行工资集体协商制度,健全最低工资标准调整机制。规范劳务派遣用工行为,保障劳动者同工同酬。深化国有企业工资决定机制改革,完善国有企业市场化薪酬分配机制,普遍实行全员绩效管理。改革完善体现岗位绩效和分级分类管理的事业单位薪酬制度,加强税收、社会保障、转移支付等再分配调节,更好发挥第三次分配作用。

第二节 拓宽农牧民增收渠道

推进农牧民工技能化培训、组织化转移、专业化输出,在全区重点项目中大力推广以工代赈方式,大力提升农牧民工资性收入。提质升级农牧业发展效能,大力发展乡村富民产业,巩固提升农牧民经营性收入。盘活农牧区资源要素,提高农民土地增值收益,有效提升农牧民财产性收入。优化完善涉农政策体系,提高强农惠农富农政策效能,优化提升农牧民转移净收入。

第三十五章 办好人民满意的教育

全面贯彻党的教育方针,推进教育强区建设,全面落实立德树人根本任务,促进学生德智体美劳全面发展。

第一节 推进基本公共教育优质均衡发展

健全与人口变化相适应的基础教育资源统筹调配机制,深入实施基础教育扩优提质工程,优化中小学和幼儿园布局,加强跨学段动态调整和余缺调配,扩大学龄人口净流入城镇教育资源供给。促进学前教育普及普惠发展,支持有条件的幼儿园招收2-3岁幼儿。推动义务教育优质均衡发展和城乡一体化。推进高中阶段学校多样化发展,加快扩大普通高中教育资源供给,探索设立一批以科学教育为特色的普通高中,办好综合高中,提升教育教学质量。持续办好西藏班教育。加大特殊教育支持力度,加强专门学校建设和特殊教育教师队伍建设,推进融合教育。健全控辍保学常态化机制。

第二节 完善教育保障制度体系

继续实施15年公费教育,完善覆盖全学段学生资助体系。落实教育数字化战略,推进国家智慧教育平台全域深化应用,共享优质教育资源。建设高素质专业化教师队伍,加强师德师风建设,提升教师教书育人能力,优化教师管理和资源配置,强化教师待遇保障。深化教育综合改革,发展素质教育,完善教育评价体系,坚持教育公益性原则,加大教育经费投入,落实和扩大学校办学自主权,深化考试招生综合改革。

第三十六章 全面推进健康西藏建设

继续落实“五个针对”要求,健全医疗、医保、医药协同发展治理机制,开展卫生健康提质增效行动,拓展一批卫生健康为民服务实事项目,为人民提供全方位全生命周期健康服务。

第一节 加强公共卫生服务体系建设

补齐公共卫生体系短板,持续完善疾病预防控制体系,推动国家重大传染病防治基地建设,推动区域公共卫生检测中心建设,强化医防融合、监测预警、风险评估、流调溯源、检验检测、应急处置等职能。改善疾控基础条件,推动市、县疾控中心实验室检测能力提质达标,强化基层公共卫生体系建设。推进国家区域医疗中心建设,完善干部群众健康体检和高原病、慢性病预防救治机制。推进精神心理卫生中心建设,提升心理健康和精神卫生服务质量。

第二节 提升医疗卫生服务能力

实施健康西藏保障工程,提升自治区、地(市)级医疗机构服务能力,推进专科医院建设,提高医疗服务覆盖面和可及性,补齐传染病诊疗服务短板。深入推进医疗卫生强基工程,加强紧密型医联体建设,促进县域医疗卫生体系健康发展,加快建设分级诊疗体系,促进优质医疗资源扩容下沉和区域均衡布局。支持“互联网+医疗健康”发展,推进健康医疗数据信息跨机构互通、跨地区共享,逐步推行医疗机构检查检验结果互认和影像资料共享。深化以公益性为导向的公立医院改革,建立医疗服务为主导的收费机制。实施医疗卫生人才培养工程,加大全科医师、住院医师培养力度,每年选派医生到对口援藏省(市)三甲医院跟班学习。

第三节 提升藏医药服务能力

完善藏医医疗服务资源配置,健全基层藏医药服务体系,实现县域内藏医药服务全覆盖。积极争取将符合条件的藏药按规定纳入国家基本药物目录、医疗保险药品目录。支持自治区藏医院打造成世界一流藏医院,提升藏医药服务品质和影响力。完善藏医药科技创新机制,加强藏医药国际人才培养,促进藏医药创新发展,支持藏药颗粒配方研发及成果转化,支持创新药和医疗器械发展。建立藏医药标准体系,建立藏药材资源保护与监测体系。支持民间藏医药发展,加大对民间藏医药古籍古方的收集整理、传承保护。加大藏医药传统文化保护力度,促进藏医药国际交流合作。

第四节 提升全民健康水平

提升残疾预防工作质效。推进高原特色体育事业发展,完善全民健身公共服务体系,增加全民健身场地设施供给,推行公共体育设施免费或低收费开放,推动全民健身和全民健康深度融合。深化体教融合,实施青少年科学健身普及和运动干预三年行动计划。深入开展爱国卫生运动,促进全民养成文明健康生活方式。持续推广普及低氟健康茶。推进居民膳食营养健康改善与优化工作,全面提升居民营养健康水平。

第三十七章 健全多层次多支柱社会保障体系

坚持应保尽保,健全覆盖全民、统筹城乡、公平统一、安全规范、可持续的多层次社会保障体系。

第一节 健全完善覆盖城乡的保险制度

健全“基本保险+补充保险+商业保险+社会救助”多层次多支柱的社会保障体系,健全完善覆盖城乡的保险制度,扩大失业、工伤、生育、长期护理保险覆盖面,建立健全职业伤害保障制度。提高灵活就业人员、农民工、新就业形态人员参保率,完善落实社保关系转移接续政策。健全城乡居民基本养老保险筹资和待遇调整机制,不断提高基础养老金标准,落实机关事业单位退休人员待遇相关政策。

第二节 促进多层次医疗保障有序衔接

健全多层次医疗保障体系,更好满足群众多元化医疗保障需求。持续提升全民参保质量,落实公民依法参加基本医疗保险的权利和义务。坚持基本医保“保基本”的功能定位,规范完善大病保险和医疗救助制度。健全与基本医疗保险相衔接的商业健康保险制度,建立西藏普惠型商业医疗保险体系。支持医疗互助、慈善医疗救助等有序良性发展。构建与多层次医疗保障体系相适应的医保经办管理服务体系,优化公共服务供给机制。支持工会医疗互助有序发展。

第三节 建立健全住房保障体系

构建房地产发展新模式,完善“保障+市场”的住房供应体系,推动房地产高质量发展。加快建立多主体供给、多渠道保障、租购并举的住房制度,健全完善配租型和配售型保障性住房为主的住房保障体系,满足城镇工薪群体和各类困难家庭基本住房需求。促进房地产市场平稳健康发展,规范培育企业。建设安全舒适绿色智慧的“好房子”,实施房屋品质提升工程和物业服务质量提升行动,建立房屋全生命周期安全管理制度。深化住房公积金制度改革,盘活存量资金。建立“人房地钱”要素联动新机制,完善配套支持政策。

第四节 强化兜底性社会保障体系建设

以城乡低保对象、特殊困难人员、低收入家庭为重点,强化分层分类社会救助,扩大社会救助范围,构建综合救助格局。健全基本生活救助制度和医疗、教育、住房、就业、受灾人员等专项救助制度,完善救助标准和救助对象动态调整机制。健全临时救助政策措施,强化急难社会救助功能。加强城乡救助体系统筹,逐步实现常住地救助申领。健全退役运动员就业安置保障政策。完善残疾人社会保障制度和关爱服务体系。促进和规范公益慈善事业发展,落实财税等激励政策。

第五节 健全退役军人工作体系和保障制度

做好退役军人就业服务,加大教育培训和就业创业扶持力度,拓展就业领域,提升安置质量。落实完善退役军人到边境一线安置就业政策,推动一批退役军人到边境一线落户定居、创业兴业。完善和落实优抚政策。加强退役军人服务中心(站)、光荣院、军供站等建设,探索优抚医院与现有医院挂牌融合发展路径,提升服务水平。加强退役军人保险制度衔接。大力弘扬英烈精神,加强烈士纪念设施建设和管护。深化双拥共建,巩固军政军民团结。

第三十八章 促进人口高质量发展

健全覆盖全人群、全生命周期的人口服务体系,优化生育政策,完善“一老一小”服务体系,促进人口长期均衡发展。

第一节 建设生育友好型社会

倡导积极婚育观,健全生育支持政策体系和激励机制,推动生育政策与经济社会政策配套衔接,完善落实生育保险、生育休假、生育补贴制度,发挥育儿补贴和个人所得税专项附加扣除政策作用,切实降低群众生育成本,建设“生育友好型社会”。实施早孕关爱行动、孕育和出生缺陷防治能力提升计划。发展普惠托育和托幼一体化服务,逐步完善相关制度。建立健全妇女全生命周期健康管理、服务保障体系,完善宫颈癌、乳腺癌综合防治体系和救助政策,促进适龄女童HPV疫苗接种。消除就业性别歧视。健全儿童福利和儿童保护体系,持续推进儿童友好社区、空间等建设改造,完善城乡社区儿童福利服务设施,健全孤儿和事实无人抚养儿童保障标准动态调整机制。完善儿童健康服务体系,预防和控制儿童疾病,实施6-36月龄儿童营养改善项目。落实儿童网络保护,完善落实未成年人监护制度,严厉打击侵害妇女和儿童权益的违法犯罪行为,完善未成年人综合保护体系。

第二节 建立健全养老服务体系

完善服务清单、标准规范和财政保障机制,建立健全以居家为基础、社区为依托、机构为补充、医养相结合,功能完善、规模适度、覆盖城乡的养老服务体系。优化基本养老服务供给,持续做好城乡特困人员集中供养工作,提高普惠养老服务质量,发展普惠性非基本养老服务。建立和推进长期护理保险制度,健全失能失智老年人照护体系,加强康复护理、安宁疗护服务。加快补齐农村养老服务短板,改善对孤寡残障(失能)等特殊困难老年人的服务。完善居家养老措施,加快发展家政服务业。优化社区养老设施布局,提升社区养老服务质量,大力发展农村互助养老服务。深化公办养老机构改革,推动养老机构结构化调整。加强公共设施适老化和无障碍改造。发展银发经济。

第十二篇 强化生态赋能 筑牢国家生态安全屏障

牢固树立和践行“两山”理念,坚持生态优先、绿色发展,构建价值实现与环境保护相协调的生态文明体系,深入推进美丽西藏建设,守护好“世界屋脊”和“亚洲水塔”,把西藏打造成为全国生态文明高地。

第三十九章 提升生态系统质量和稳定性

优化生态保护格局,完善生态安全屏障体系,着力提高生态系统自我修复能力和稳定性,守住自然生态安全边界。

第一节 优化完善生态保护空间格局

加强生态环境分区管控,加强“三线一单”应用,强化对自然资源保护、利用和开发的底线管控作用。完善以国家公园为主体、自然保护区为基础、各类自然公园为补充的自然保护地体系,做好自然保护地整合优化。构建青藏高原国家公园体系,高质量建设三江源国家公园(西藏片区),推进雅鲁藏布大峡谷、羌塘、珠穆朗玛峰等国家公园候选区建设,构建青藏高原国家公园群。实施生态系统原真性、完整性保护。加强自然保护区和自然公园建设。

第二节 推进重点生态系统保护修复

坚持山水林田湖草沙一体化保护和系统治理,大力实施三江源生态保护和修复工程、藏西北羌塘高原生态保护和修复工程、藏东南高原生态保护和修复工程、西藏“两江四河”造林绿化与综合整治工程,强化森林、草原、河湖、湿地、荒漠、冰川生态系统修复和保护,提升生态系统质量和稳定性。加强对冰川资源开发建设活动源头管控,保持冰川原真风貌。科学开展大规模国土绿化行动,重点实施拉萨南北山绿化工程,推进营造林“质量保障”体制机制创新。开展城乡绿化工作,努力打造林水相依、林路相依、林居相依的复合生态系统。加强历史遗留废弃矿山生态修复治理力度,持续推进绿色矿山建设。

图 4 重点生态功能区格局示意图

(上接第七版)

第三节 持续提高适应气候变化能力

深入推进第二次青藏高原综合科学考察研究和成果综合集成应用。加强气候变化观测网建设,开展气候变化影响评估,强化气象灾害监测和预报预警,提升气候变化监测评估能力。加大地质灾害综合防治体系建设,分类治理地质灾害。加强冻融动态变化监测,开展冻土消融对生态环境影响的基础研究,推进冰湖溃决综合防灾减灾。

第四十章 推进生态环境综合治理

坚持环保为民,注重源头治理,深入打好污染防治攻坚战,着力提升生态环境综合治理效能,持续保持生态环境质量优良。

第一节 提升污染防治效能

持续实施空气质量保持良好行动,加强城市空气质量、污染源监测监管能力建设。强化土壤和地下水污染风险管控和修复,开展土壤污染源头防控行动,强化尾矿库、重金属等重点领域土壤污染隐患排查整治。排查整治城市建成区黑臭水体,推进乡镇集中式饮用水水源地保护区划定和规范化建设。加快落实以排污许可制为核心的固定污染源监管制度。加强固体废物和新污染物治理,强化医疗废物、危险废物全过程监管,探索建设符合高原实际的小型生活垃圾焚烧处理设施,推广水泥窑协同处置垃圾,拓展全域“无废城市”建设。强化有毒有害化学物质全生命周期环境风险管理。

第二节 加强生态安全风险防范和生物多样性保护

健全天空地一体化生态环境监测网络,大力提升生态安全风险研判评估、监测预警、应急处置能力。持续加强生物多样性保护,建立健全生物多样性保护体系,促进生物资源可持续利用,强化生物多样性治理能力。严格管控生物多样性保护优先区域,加强特有珍稀物种及其栖息地的保护。强化口岸动植物检疫技术支撑,加强生物安全风险防范和外来入侵物种监测处置,强化高黎贡山地区生物生态安全和生物多样性保护。加强核与辐射安全管控。

第三节 健全现代环境治理体系

深入贯彻青藏高原生态保护法和自治区生态文明高地建设条例、冰川保护条例,加快制定完善重点领域生态保护地方立法。严格落实林草资源征占用、自然保护区设施修筑审批制度,严格执行自然资源资产离任审计制度,有序推进各类自然资源统一确权登记,积极稳妥推进集体林权制度改革。持续深化生态环境保护综合行政执法改革,深入推进生态环境保护督察工作,健全环境信用评价、信息强制性披露、严惩重罚等制度。深化生态保护补偿制度改革,完善按要素分类补偿、按重点综合补偿等制度。落实草原补奖制度,完善森林、草原和湿地生态补偿制度。探索省际横向生态补偿机制,推动落实大江大河流域跨区域生态补偿。

第四十一章 加快构建绿色低碳发展方式

协同推进降碳、减污、扩绿、增长,转变生产生活方式,实现“保护-转化-共享”良性循环。

第一节 积极稳妥推进碳达峰碳中和

落实碳排放总量和强度双控制度,实施碳达峰碳中和综合评价考核制度,推动各地(市)建立碳排放预算管理制度。建立碳源汇监测与评估体系。推动能源清洁低碳安全高效利用,推进非化石能源消费,促进能源结构低碳转型。完善企业节能降碳管理制度,将碳排放管控要求纳入重点用能单位管理范围,加强节能降碳监督执法。严格落实固定资产投资项目节能审查和碳排放制度,开展碳排放评价。有力有效管控“两高”项目,对新(改、扩)建“两高”工业项目实施碳排放等量或减量置换。

第二节 大力培育绿色经济

落实支持绿色发展的财税、金融、投资、价格、科技、环保政策和标准体系,强化绿色基础设施建设、绿色低碳产业培育和技术创新。推进优势产业绿色转型,鼓励绿色低碳导向的新产业、新业态、新商业模式发展,扩大绿电消费规模,推进绿证交易,拓展清洁电力绿色价值实现路径。建设绿色高效便捷充电设施。因地制宜推进自治区生态产品价值实现机制建设。积极融入全国碳排放权交易市场,参与全国自愿减排市场,充分发挥生态系统碳汇潜力,加快规范森林、草原、湿地、荒漠等生态系统碳汇开发技术标准,稳妥推动碳汇价值转换为经济价值。

第三节 全面提高资源利用效率

完善资源总量管理和全面资源节约制度,深入实施节能降碳改造,推广高效用能设备,提升能源利用效率。严格执行用水总量控制、用水效率控制和水功能区限制纳污的指标,持续更新老旧供水管网,推广高效节水灌溉技术、用水设备。支持各地“两网融合”和再生资源回收体系建设,推进建筑垃圾治理,提高垃圾分类和资源化利用水平。提高社会公众生态环境保护意识,积极践行绿色生活方式,倡导绿色生活、绿色消费、绿色出行、绿色办公,弘扬尊重自然、顺应自然、保护自然的生态文化。

第十三篇 突出固边兴边富民 构建完善稳边固边体系

坚持屯兵和安民并举、固边和兴边并重,以解决稳边固边急需、边民群众急盼为切入点和突破口,提升边境城镇、边境村庄人口和经济支撑能力,推进兴边富民、稳边固边,持续创建国家固边兴边富民行动示范区。

第四十二章 着力提升边境城镇稳边固边能力

把边境城镇作为兴边富民、稳边固边重要依托,着力完善边境城镇功能,强化边境城镇综合承载能力。

第一节 完善边境城镇发展格局

支持地处重要战略方向、关键通道节点的边境重点县城发展,构建以边境地(市)中心城市为支撑、边境县城为核心、口岸和重点城镇为节点,服务国家重大战略需要的边境城镇体系。加强固边型城镇建设,发挥沿边通道重点城镇辐射带动作用,推进察隅、墨脱、米林、错那、隆子、洛扎、亚东、吉隆、普兰、札达、日土等城镇建设,依托新藏综合交通运输通道,支持萨嘎、仲巴、狮泉河等城镇建设。支持定日地震受灾地区振兴发展。巩固提升边境地区人口数量,加强边境新村建设,规划建设住房和配套设施。

第二节 强化边境地区基础设施支撑

强化建管并重,提升边境薄弱地区基础设施覆盖面。推动沿边国道G219线和并行线G695线全面畅通,建设一批并行线、联络线,实现沿边公路与边境城镇有效衔接。因地制宜开发边境地区水能资源,提高边境地区电网覆盖能力,落实“安居特惠”用电政策,支持建设边境高寒地区供暖工程。推进“宽带边疆”建设,强化北斗卫星导航定位基准站网布局,提升边境偏远地区通信网络覆盖广度。加强边境地区防洪、灌溉、水源保障和供水、水土保持和水生态修复等水利工程建设,建立边境地区气象综合保障体系。加快建设边境地区国防动员体系、战略物资仓储物流体系,布局建设优抚医院、军供站点。

第四十三章 提升边境地区发展能力

建立有利于边境地区人口稳定和有序增长的一揽子政策支持体系,加强制度性、基础性、长远性投入,着力提升边境地区自我发展能力,促进边民安居乐业。

第一节 健全完善边境发展支持政策体系

进一步深化中央和国家机关定点帮扶边境县工作。优化完善边境村动态调整和边民补助动态增长机制,确保边民获得补助后人均可支配收入不低于全区农村居民人均可支配收入水平。优先支持边境新村学校建设,落实完善边境一线群众子女各级教育考试招录支持政策,扩大边境地区考生高考定向招生规模。提高边境医疗卫生机构服务能力,建设一批“口岸医院”,布局建设边境地区血站血库。加强生物安全实验室和传染病监测哨点建设,提高边境城镇传染病疫情监测预警和突发公共卫生事件应急处置能力。落实边境城乡居民基本医疗保险缴费资助政策,优化社会保障和保险政策。健全边境地区客运发展机制,稳步开通边境村客运班车。加强边境人口监测和趋势分析,完善生育支持配套措施,全面放开边境地区落户限制,促进人口长期均衡发展。

第二节 加快发展边境地区特色产业

依托沿边交通干线、重点村镇,构建边境口岸、农牧生产区、产业园区、旅游景区景点镶嵌融合的边境特色产业带,增强边境地区自我发展能力。坚持以市场为导向,扎实推进特色农牧业提质升级。健全边境县(市)乡村商贸物流体系,积极发展边境贸易。实施G219沿线文化旅游提升工程,积极建设普兰边境旅游试验区,规划开发爱国戍边游、转山徒步游等旅游线路,丰富边境游和跨境游产品供给。

第四十四章 完善边境治理体系

完善党政军警民合力强边固防机制,确保边防巩固、边境安全。完善边境智能管控和执勤交通设施。强化边境派出所、边境检查站等边检基础设施建设,统筹促进国边防建设和边境城镇发展。进一步规范边境通行管理,落实边境通行证就近申领、异地办证,全面实现网上申领。大力实施边境党建红色长廊工程,不断深化军地基层党组织“五共五固”结对共建。

第十四篇 坚持和加强党的全面领导 保障“十五五”规划顺利实施

坚持党的全面领导,更好履行政府职责,激发社会各类主体的活力和创造力,健全规划实施保障机制,形成建设社会主义现代化新西藏的强大合力。

第四十五章 坚持和加强党的全面领导

完善党中央重大决策部署落实机制,充分发挥党总揽全局、协调各方的领导核心作用,确保上下贯通、执行有力,把党的领导贯穿到规划实施的各领域和全过程,将党的政治和组织优势转化为治理效能。认真贯彻落实中央支持西藏发展的财政、税收、投资、金融、援藏等方面的特殊优惠政策,完善研究经济社会发展战略、定期分析经济形势、研究重大方针政策工作机制,加强对经济社会发展总体设计、统筹协调、整体推进、督促落实,推动党领导经济社会发展制度化规范化程序化。持续巩固深入贯彻中央八项规定精神学习教育成果,为基层减负赋能,推进作风建设常态化长效化。坚持正风肃纪反腐相贯通,一体推进不敢腐、不能腐、不想腐,营造风清气正的政治生态。

大力弘扬老西藏精神、“两路”精神,充分发挥各级党委领导作用、广大党员干部示范带头作用、基层党组织战斗堡垒作用。坚持新时代好干部标准和民族地区干部“四个特别”政治要求,严管厚爱结合、激励约束并重,完善干部考核评价机制,树立凭能力用干部、以实绩论英雄的用人导向。加强干部人才政治历练、实践锻炼、专业训练,不断提高应对复杂局面和现代化建设的能力。

毫不动摇坚持好、与时俱进完善好、守正创新运行好人民代表大会制度,坚持和完善中国共产党领导的多党合作和政治协商制度,健全基层民主制度,保障人民依法管理基层公共事务和公益事业。巩固和发展最广泛的统一战线,激发全社会参与规划实施的积极性,注重发挥工会、共青团、妇联等作用,充分发挥民主党派、工商联和无党派人士作用,最大限度凝聚全社会共识和力量。贯彻尊重劳动、尊重知识、尊重人才、尊重创造的方针,激发全社会干事创业、创新创造活力,形成人尽其才、才尽其用、万众一心、勠力进取的生动局面。

第四十六章 健全完善规划实施机制

完善统一规划体系,强化政策系统性、整体性、协同性,加强规划实施监测评估,确保“十五五”主要指标目标和重大战略任务、重大改革举措、重大工程项目顺利实施。

第一节 充分发挥发展规划战略导向作用

健全统一规划体系,完善以“十五五”规划纲要为统领,以空间规划为基础,以专项规划、区域规划为支撑,由自治区、地(市)、县(区、市)各级规划共同组成的定位准确、边界清晰、功能互补、统一衔接的规划体系。坚持“十五五”规划纲要最上位、总遵循的统领地位,加强同级空间规划、专项规划、区域规划与“十五五”规划纲要衔接协调。空间规划要为纲要确定的重大战略任务落地实施提供空间保障,专项规划要围绕纲要在特定领域提出的重点任务细化落实时间表和路线图,区域规划要以纲要确定的特定区域为对象指导区域协调协同发展。建立完善市、县全口径规划编制目录清单,统筹各级各类规划编制,精简数量、提高质量。

第二节 加强政策协同衔接

强化各类政策对“十五五”规划纲要实施的保障支撑作用,坚持项目跟着规划走、资金和要素跟着项目走,对纳入“十五五”规划纲要的重大工程项目,简化审批核准程序,优先保障规划选址、土地供应和资金安排,财政性资金优先投向纲要确定的重大任务和重大工程项目。

增强宏观政策取向一致性,按照短期调控目标服从长期发展目标、短期政策与长期政策衔接配合的要求,强化年度计划与“十五五”规划纲要的衔接,将“十五五”规划纲要确定的主要指标分解纳入年度指标体系并做好年度间综合平衡。按照“十五五”规划纲要明确的发展方向,确定政府年度工作重点,通过滚动实施确保五年目标任务如期实现。增强“十五五”规划纲要对公共预算、财税金融、国土开发、公共服务、产业发展等引导功能和统筹功能,提升规划实施推进、协调和执行能力。

第三节 强化规划落实监督评估

各级各部门要加强对规划实施的组织、协调和督导。加强规划实施评估考核,健全完善“年度监测分析-中期评估-总体评估”规划评估体系,并依法自觉接受人大监督。需要对本规划进行调整时,由自治区人民政府提出调整方案,报自治区人民代表大会常务委员会批准。

实现“十五五”规划目标,努力建设团结富裕文明和谐美丽的社会主义现代化新西藏,责任艰巨,使命光荣,前景光明。全区各族干部群众要更加紧密地团结在以习近平同志为核心的党中央周围,坚定信心、同心同德,苦干实干、奋勇前进,同全国各族人民一道为基本实现社会主义现代化而团结奋斗!