电子报阅读机
2026-05-04
星期一
当前报纸名称:西藏日报

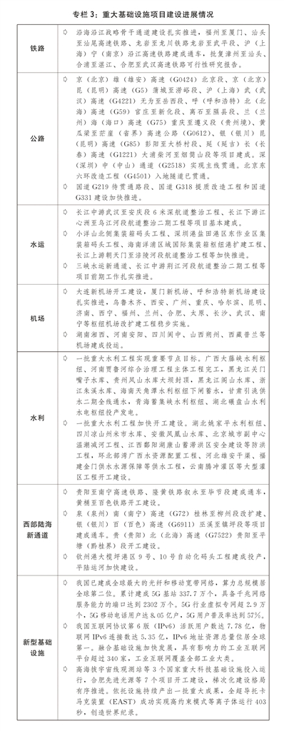
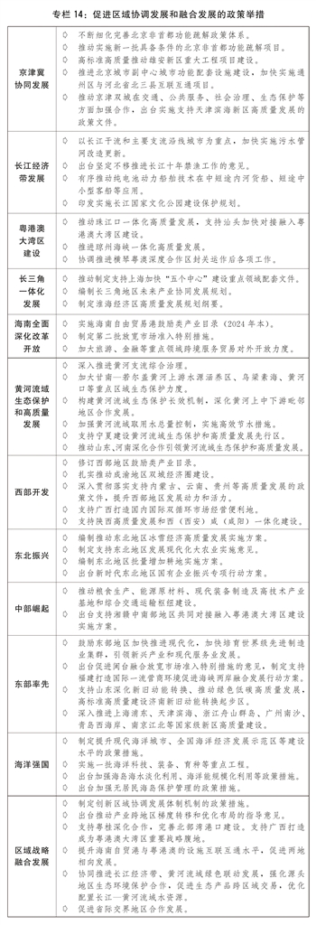
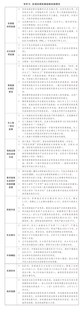
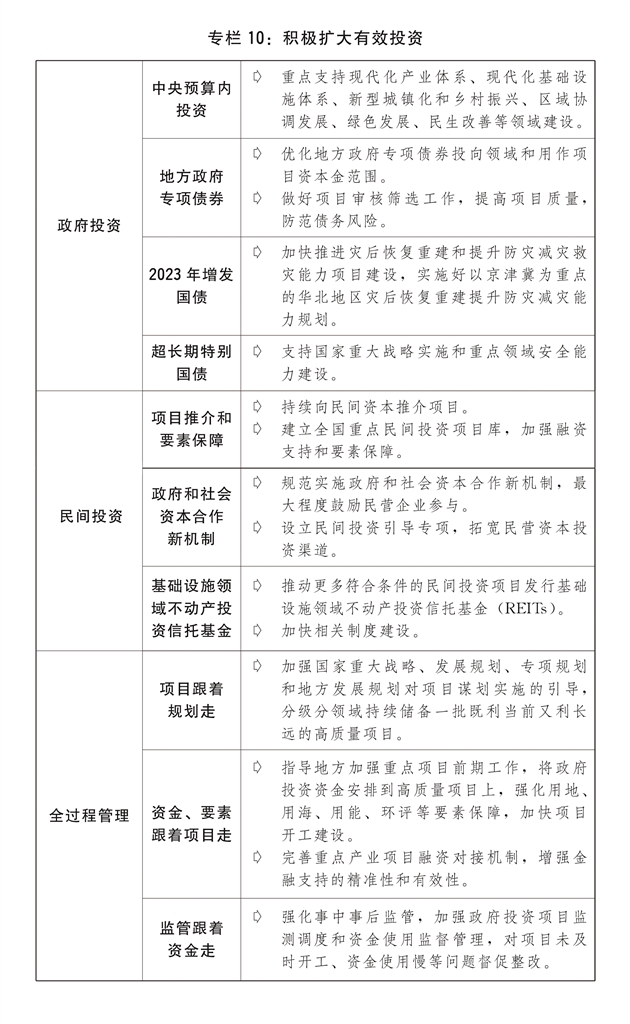
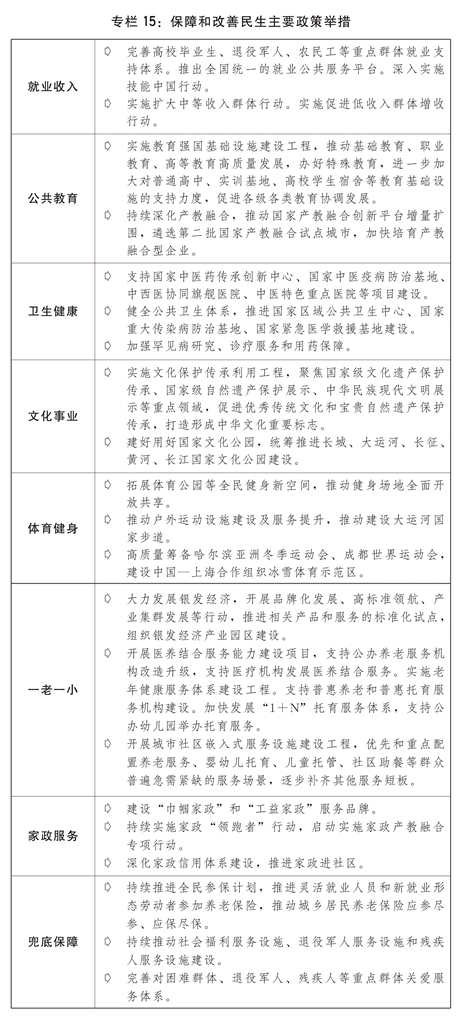
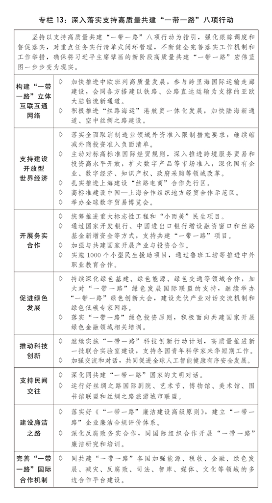
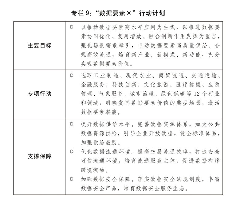
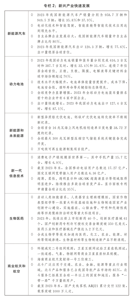
附:关于2023年国民经济和社会发展计划执行情况与2024年国民经济和社会发展计划草案的报告图表

日期:03-14
字号:
版面:第08版:文件       上一篇    下一篇