电子报阅读机
2026-03-22
星期日
当前报纸名称:绵阳日报

四川爱联科技股份有限公司关于招聘成本会计岗位的公告

日期:01-09
字号:
版面:第07版:公告       上一篇    下一篇

  公司简介

  四川爱联科技股份有限公司的主营业务为物联网模组和基于模组的系统集成部件或产品的设计、生产制造及销售,主要产品为无线局域网模组产品、无线广域网模组产品和基于物联网模组的系统集成部件或产品,业务领域覆盖智慧家居、智慧城市、工业物联网、智慧零售、智慧医疗、车联网等,公司产品的销售覆盖国内外众多龙头企业。自成立以来,公司始终专注于物联网无线联接领域,致力于成为全球无线联接领域一流企业,始终坚持“以客户为中心的奋斗者文化”。目前,公司已成为国内领先的无线局域网通信模组供应商和知名的物联网模组及物联网系统集成部件或产品的研发与智能制造基地。爱·联世界,让生活更美好!

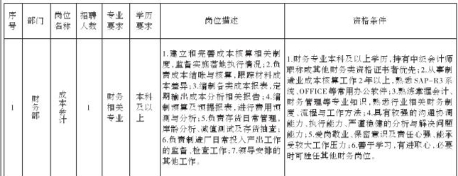
  一、岗位信息

  二、报名时间

  本招聘公告长期有效招到为止。

  三、薪酬福利

  薪酬和福利按照四川爱联科技股份有限公司有关规定执行。

  四、招聘程序

  1.资格审查。按照报名条件,对应聘人员进行筛选和资料审查,确定入围的人员名单。

  2.招聘方式。根据资格审查和初步甄选的情况,以邮件、短信或电话方式通知全部合格应聘人员参加面试。

  3.确定拟录用人员。面试结束后,以电话方式和邮件方式通知拟录用人员,未定为拟录用人员不再另行通知。

  4.正式聘用。拟聘用人员须按招聘公开渠道公示,在公示期满无异议后,以电话和邮件方式通知办理正式聘用手续。

  5.特别声明:应聘者应对提交材料的真实性负责,如有弄虚作假,立即取消聘用资格并追究其法律责任。

  五、报名方式

  请将简历发送至四川爱联科技股份有限公司人力资源部专用邮箱:hr@ailinkiot.com,联系咨询:袁佳怡,18144244300。

  六、监督投诉渠道

  1.长虹集团纪检部门联系电话:0816-2412388

  2.长虹集团纪检部门监督邮箱:chjwjb@changhong.com

  3.绵阳市国资委“护国资”热线:0816-2247110

  4.绵阳市国资委“护国资”邮箱:mygzwdjk@163.com

  5.企业纪检部门监督电话:0816-2438712

  6.企业纪检部门监督邮箱:aldzz@ailinkiot.com

  附件:岗位申请表