电子报阅读机
2026-05-18
星期一
当前报纸名称:绵阳日报

四川启赛微电子有限公司关于招聘研发部部长岗位的公告

日期:12-19
字号:
版面:第07版:公告       上一篇    下一篇

  公司简介

  四川启赛微电子有限公司(以下简称“启赛”)成立于2022年5月20日,为长虹控股集团直属一级子公司,是长虹控股集团布局系统级微组装业务、实施半导体封装测试业务的唯一实施主体。

  启赛定位为专注提供高端芯片封测方案及系统级微组装(SIP)解决方案的服务商,封装测试业务聚焦AIoT及智能控制应用领域,充分利用长虹集团内外广泛的市场基础和精益制造、工程技术、可靠性保障等能力,为客户提供QFN、BGA、COF等产品的封装测试服务及系统级微组装解决方案。

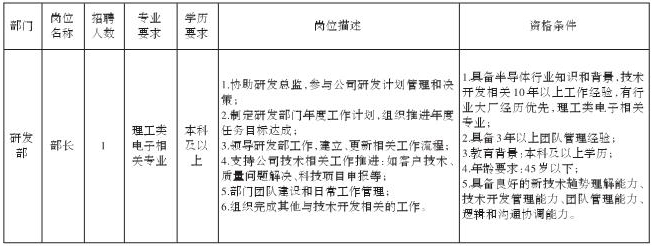
  一、岗位信息

  二、报名时间

  即日起招聘信息长期有效,以人员招聘到岗为止。

  三、薪酬福利

  薪酬待遇面议。

  四、招聘程序

  1.资格审查。按照报名条件,对应聘人员进行筛选和资料审查,确定入围的人员名单。

  2.招聘方式。根据资格审查和初步甄选的情况,以邮件、短信或电话方式通知全部合格应聘人员参加面试。

  3.确定拟录用人员。面试结束后,以电话方式和邮件方式通知拟录用人员,未定为拟录用人员不再另行通知。

  4.正式聘用。拟聘用人员须按招聘公开渠道公示,在公示期满无异议后,以电话和邮件方式通知办理正式聘用手续。

  5.特别声明:应聘者应对提交材料的真实性负责,如有弄虚作假,立即取消聘用资格并追究其法律责任。

  五、联系咨询

  人力资源部联系电话:18180781246,邮箱:QSHR@changhong.com。

  六、监督投诉渠道

  1.长虹集团纪检部门联系电话:0816-2412388

  2.长虹集团纪检部门监督邮箱:chjwjb@changhong.com

  3.绵阳市国资委“护国资”热线:0816-2247110

  4.绵阳市国资委“护国资”邮箱:mygzwdjk@163.com