电子报阅读机
2026-05-19
星期二
当前报纸名称:绵阳日报

以 “乐” 促 “探”:富乐课堂理念下小学美术小组合作探究有效性提升策略研究

日期:11-28
字号:
版面:第12版:教育周刊       上一篇    下一篇

  游仙区新桥镇街子小学   作者:席小云

  摘要:立足 “富乐课堂” 理念,以《蛙声十里》为案例,针对小学美术小组探究的学生参与两极分化、任务梯度不足、评价形式化问题,构建 “乐学启智 - 乐思促能 - 乐创拓新 - 乐享共生” 四维路径。实践表明,通过分层任务、结构化分工、跨学科融合及多元评价重构,可有效培养学生创新意识,为小学美术教学提供实践参考。

  关键词:富乐课堂;小组合作探究;小学美术;分层教学;蛙声十里

  当下基础教育改革不断深化,“富乐课堂”的理念和新课程改革强调的“以学生发展为核心、注重培养核心素养”要求高度契合。美术课堂小组合作探究存在明显问题:优等生主导任务忽视协作,中等生被动执行缺乏创新,潜能生畏难边缘化,评价标准单一,这些都进一步拉低了小组合作探究的实际效果。

  有效的小组合作探究,关键是成员能深入协作、积极思考,最后做出有新意的成果。从《蛙声十里》的教学实践来看,有针对性地调整教学策略,确实能有效促进不同能力水平的学生共同进步,推动课堂学习向更深层次发展,这为提升小学美术教学质量提供了一个值得参考的范例。

  一、现状分析:传统小组合作探究中的 “问题” 诊断

  (一)小组合作探究——学情分析

  基于学习力、自信心和创造力等维度,学生可分为三类:

  (二)小组合作探究——低效归因

  1.任务设计同质化

  传统教学小组合作任务采用统一标准与要求,未充分考虑学生能力差异。 

  2.评价重结果轻过程

  现行评价体系过度关注最终成果,忽视学生在小组协作探究过程性指标的观测,这种评价易使中等生感到过程努力被忽视,同时难以调动学困生参与积极性。

  3.缺乏跨学科联结

  美术与音乐、文学等领域的跨学科联结机制不完善,限制学生创造性发展。

  二、策略构建:富乐课堂理念下的小组合作探究优化路径

  基于“富乐课堂”理念,组间应按“优等生:潜能生:中等生=1:1:2”搭配[1],结合性别、协作能力分组,明确成员角色并动态调整,实现组间实力均衡。

  (一)以 “乐学” 激发参与内驱力

  1.分层任务设计?

  依据学生能力匹配差异化目标:为潜能生设置基础任务;为中等生布置进阶任务,提升学习效能;为优等生提供自由创作空间,引导小组创新实践。

  以《蛙声十里》为例,潜能生用模板练填色勾勒;中等生自主调色绘不同姿态青蛙;优等生创作青蛙群像故事并担任“小导师”带动组员。

  (二)以 “乐思” 深化合作探究

  1.结构化分组策略

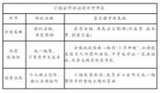
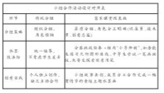
  采用异质分组方式,明确角色分工:

  2.问题链驱动深度思考

  在 “视角大侦探” 环节,学生从观察到青蛙身体哪个部分,到分析为什么能看到该部分,最终清楚画家的观察视角,推动学生自主探究线条与动态的关联性。

  (三)以 “乐创” 赋能艺术表达

  结合跨学科资源与技术手段,播放《蛙声十里出山泉》背景音乐,引入荷花主题古典诗词,借助 AI 生成动态效果,实现听觉、文学与视觉艺术的联动,丰富创作维度。

  (四)以 “乐享” 重构评价生态

  构建 “自评 + 形成性评价 + 终结性评价” 的多维体系,搭配传统静态展示与 AI 动态展演模式,让每位学生的创作成果都能得到充分展示与认可,强化学习成就感。

  三、结论

  提高实效性的途径在于“以分层破内卷,以融合促创新,以共享塑生态”。本课通过设问式任务链打破“优生主导、潜能生边缘”的困局,以跨学科形式赋能学生自主思考与团队组织,借多元评价与立体展示保障成果的价值。

  以“乐”为载体,“探”为目标。用“乐学”让学生爱上学习,产生探究欲望;用“乐思”让学生展开思辨,开展合作探究;用“乐创”让学生敢于创想,让学生敢于探究,用“乐享”重构评价生态,让每一个学生享有探究成果。

  [1]金咏 小学美术小组合作互动学习模式实践应用[J]. 中小学教育, 2020