电子报阅读机
2026-05-19
星期二
当前报纸名称:绵阳日报

绵阳交发实业有限责任公司关于面向社会公开招聘会计岗位的公告

日期:11-19
字号:
版面:第07版:公告       上一篇    下一篇

  公司简介

  绵阳交发实业有限责任公司成立于2014年5月,注册资本金5000万元,是绵阳交通发展集团为了优化产业布局,壮大资产规模,加快集团市场化转型,拓展经营范围和提升经营能力成立的全资子公司。截至目前,拥有下属全资子公司一个(绵阳交发商业运营管理有限公司),控股子公司一个(绵阳西科印务有限公司),参股子公司一个(四川新广投保险代理有限公司)。主要业务范围涉及产业投资、土地整理、房地产开发、广告业务、印刷业务、商业管理、物业管理服务、保险代理等。

  根据公司经营发展需要,现面向社会公开招聘,相关事宜公告如下:

  一、招聘岗位及职数

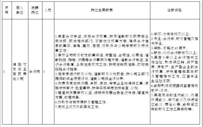
  财务管理部会计岗1人

  二、基本条件

  (一)报名人员应具备以下资格条件:

  1.年龄不超过45周岁。

  2.具有良好的政治素质和道德品行。

  3.具有履行应聘岗位职责的身体条件、技能知识、从业经验和心理素质。

  4.其他要求见各岗位具体任职要求。

  (二)有以下情形之一的,不得报名:

  1.因犯罪受过刑事处罚(开具无犯罪证明)。

  2.被开除中国共产党党籍的。

  3.被开除公职或者因违纪违法被机关、事业单位解除聘任合同或者聘用合同的。

  4.涉嫌违纪违法正在接受专门机关审查尚未作出结论的。

  5.受纪律处分期间或者未满影响期限的。

  6.被依法列为失信联合惩戒对象的。

  7.法律、法规所规定的其他情形。

  三、岗位职责、任职资格

  四、报名时间

  2025年11月18日至2025年12月1日,逾期不再受理。

  五、报名方式

  招聘信息将在绵阳市国资委、绵阳交通发展集团有限责任公司官网、绵阳交发实业有限责任公司官网发布。

  应聘者请认真阅读本公告,详细了解招聘公告内容,应聘者需填写应聘人员报名表,并附上身份证、学历证、学位证、资格证书、获奖证书等相关应聘资料,接收现场报名和邮件报名。

  现场报名:绵阳市涪城区长虹大道北段123号绵阳交发实业有限责任公司党群综合部,联系人:陈女士,联系电话:0816-2885821。

  邮件报名:报名材料投至邮箱:zhaopin@myjfsy.com,务必在邮件主题中按“应聘岗位+姓名+学历+专业”格式注明。

  六、招聘流程

  1.资格审查。公司按照报名条件对应聘人员进行筛选和资料审查,确定入选测试的人员名单。

  2.根据资格审查和初步甄选的情况,及时以邮件、短信或电话方式通知全部合格应聘人员,组织开展测试。

  3.确定拟录用人员。面试结束后,公司将以电话方式和邮件方式通知拟录用人员,未定为拟录用人员不再另行通知。

  4.正式聘用。对拟聘用人员按招聘公开渠道公示,在公示期满无异议后,以电话和邮件方式通知办理正式聘用手续。

  5.特别声明:应聘者应对提交材料的真实性负责,如有弄虚作假,立即取消聘用资格并追究其法律责任。

  七、薪酬待遇

  按照相关规章制度执行。

  八、监督投诉渠道

  1.公司监督投诉电话:0816-2885821

  监督邮箱:jubao@myjfsy.com。

  2.交发集团监督电话0816-2826489

  交发集团监督邮箱:myjfjj@163.com。

  3.绵阳市国资委“护国资”热线:0816-2247110

  “护国资”邮箱:mygzwdjk@163.com。

  绵阳交发实业有限责任公司

  2025年11月18日