电子报阅读机
2026-05-20
星期三
当前报纸名称:绵阳日报

四川长虹电源股份有限公司关于招聘综合事务员岗位的公告

日期:11-07
字号:
版面:第07版:公告       上一篇    下一篇

  公司简介

  四川长虹电源股份有限公司,系长虹集团旗下控股子公司。公司总部位于四川省绵阳经济技术开发区,下设4家子公司,并在成都设立分公司及研发中心。公司在岗员工1300余人,其中研发人员200余人,工程技术人员400余人,承担重大型号工程项目100余项。

  公司产品广泛应用于航空航天、轨道交通、工业配套、储能等市场领域。公司已发展成为我国航空电源系统龙头企业,国家科学技术进步奖特等奖获奖单位。公司专注于新能源系统技术研发和创新发展,以锂电池、模块电源、电源系统、绿色能源产品为基础,推动企业实现跨越式发展,立志成为国际知名的电源系统解决方案提供商。

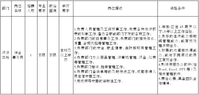
  一、岗位信息

  二、报名时间

  11月6日起招聘信息长期有效,以人员招聘到岗为止。

  三、薪酬待遇

  面议。

  四、招聘程序

  1.资格审查按照报名条件,对应聘人员进行筛选和资料审查,确定入选考试的人员名单。

  2.招聘方式根据资格审查和初步甄选的情况,及时以邮件、短信或电话方式通知全部合格应聘人员,参加笔试、面试事项,做到通知事宜和发送情况有据可查。

  3.确定拟录用人员面试结束后,以电话方式和邮件方式通知拟录用人员,未定为拟录用人员不再另行通知。

  4.正式聘用拟聘用人员须按招聘公开渠道公示,在公示期满无异议后,以电话和邮件方式通知办理正式聘用手续。

  5.特别声明:应聘者应对提交材料的真实性负责,如有弄虚作假,立即取消聘用资格并追究其法律责任。

  五、报名方式

  联系人:蒋老师

  联系方式:(0816)2439142

  邮箱:dygshr@changhong.com

  邮件标题:(姓名+应聘职位名称)

  六、监督投诉渠道

  1.长虹集团纪检部门联系电话:0816-2412388

  2.长虹集团纪检部门监督邮箱:chjwjb@changhong.com

  3.绵阳市国资委“护国资”热线:0816-2247110

  4.绵阳市国资委“护国资”邮箱:mygzwdjk@163.com